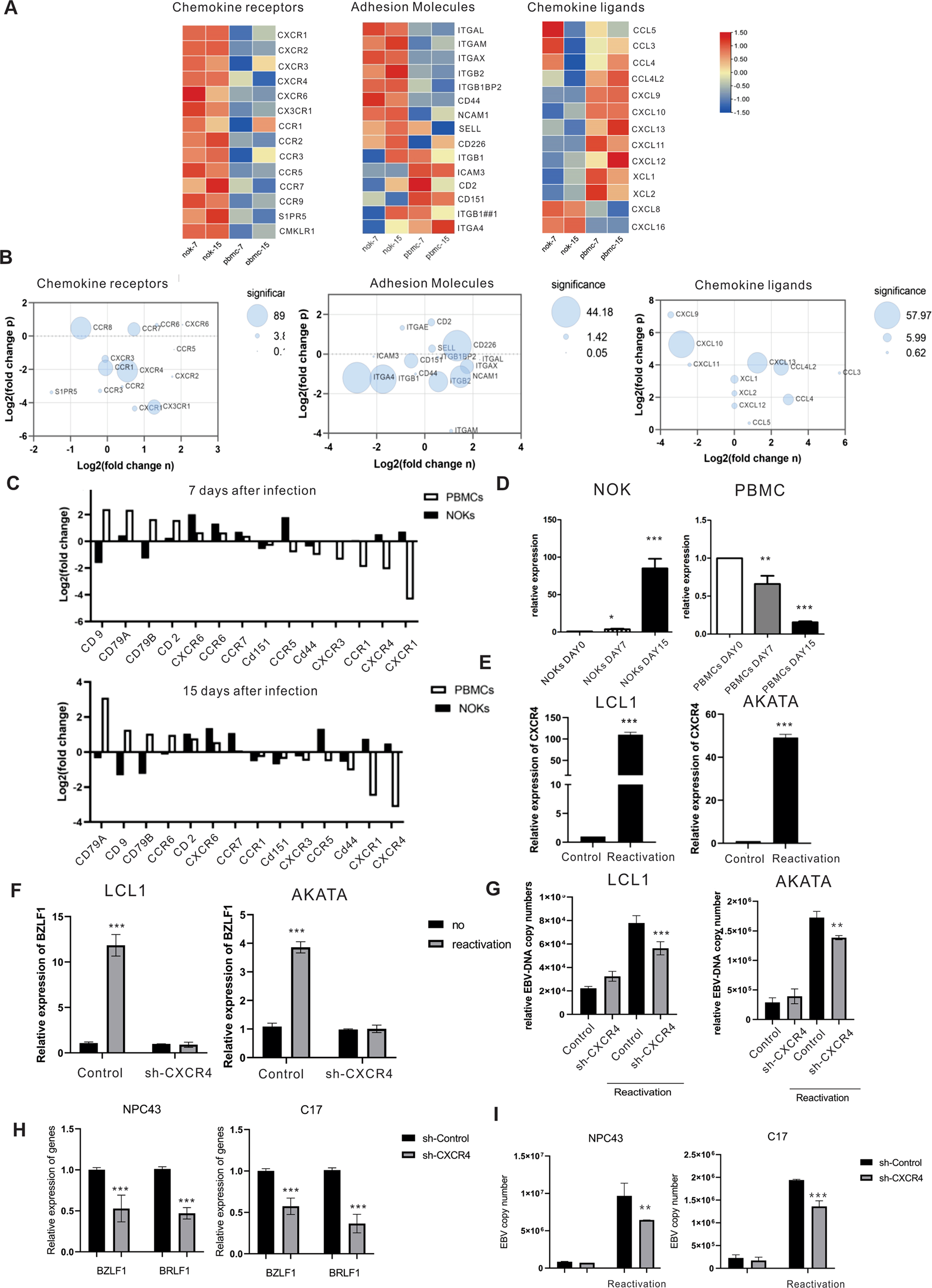
Fig. 7: Differential gene expression of chemotactic and adhesion molecules.

Differential gene expression of chemotactic and adhesion molecules showing that CXCR4 plays a critical role in virus reactivation. A Heat maps that report log2 values for the genes of chemokine related. B Bubble plots that display genes that are graphed A. C Surface expression phenotype on expanded EBV infected NOKs and PBMCs, compared to mock infected cells. D Validation of CXCR4 expression by qRT-PCR. E CXCR4 expression in reactivation of LCL1 and AKATA cells with qRT-PCR. The expression of CXCR4 increased from latent to reactivation phase. F Quantification of BZLF1 mRNA before and after the reactivation with TPA and Butyrate from three replicate experiments is shown. G EBV DNA copy number was detected by quantitative PCR in LCL1-shCXCR4 cell lines, LCL1-shControl, AKATA-shCXCR4 and AKATA-shControl cell groups before and after reactivation. H Quantification of EBV lytic gene BZLF1 and BRLF1 mRNA from three experiments is shown in NPC43-shCXCR4 cells and C17-shCXCR4 cells. I EBV DNA copy number was detected by qPCR in sh-CXCR4 and control groups before and after reactivation with TPA and Butyrate in NPC43 and C17 cells.