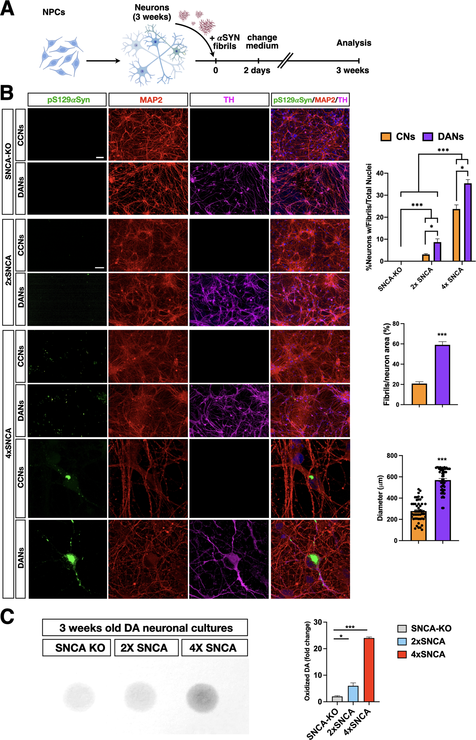
Fig. 4: Accelerated accumulation of αSYN aggregates in 4xSNCA mDA compared to cortical neurons.

A Schematic view of the protocol to intoxicate cortical and DA neuronal cultures with P91 αSyn fibrils. B Immunostaining for pS129αSYN in SNCA-KO 2x and 4xSNCA iPSC-derived cortical and DA neuronal cultures. Representative high-magnification images of pS129αSyn+ aggregates in 4xSNCA iPSC-derived cortical and DA neuronal cultures after exposure to P91 fibrils. Quantification of the number of neurons exhibiting pS129αSyn+ aggregates (three3 fields; three biologically independent experiments) and the ratio between the areas of aggregates and somata (n = 25 somata). αSYN aggregate size was calculated by measuring the perpendicular axis with respect to the larger diameter for all assemblies (50 aggregates in total). C Near-infrared fluorescence to profile oxidized dopamine and quantification shows high levels in 4xSNCA DA neuronal cultures compared to control and SNCA-KO DA neuronal cultures. Values are mean ± SEM. *p < 0.05, ***p < 0.001. Statistical analysis is performed using the Student t-test, one-way ANOVA followed by Tukey post-test, and two-way ANOVA followed by Bonferroni post-test. Scale bars, 100 µm.