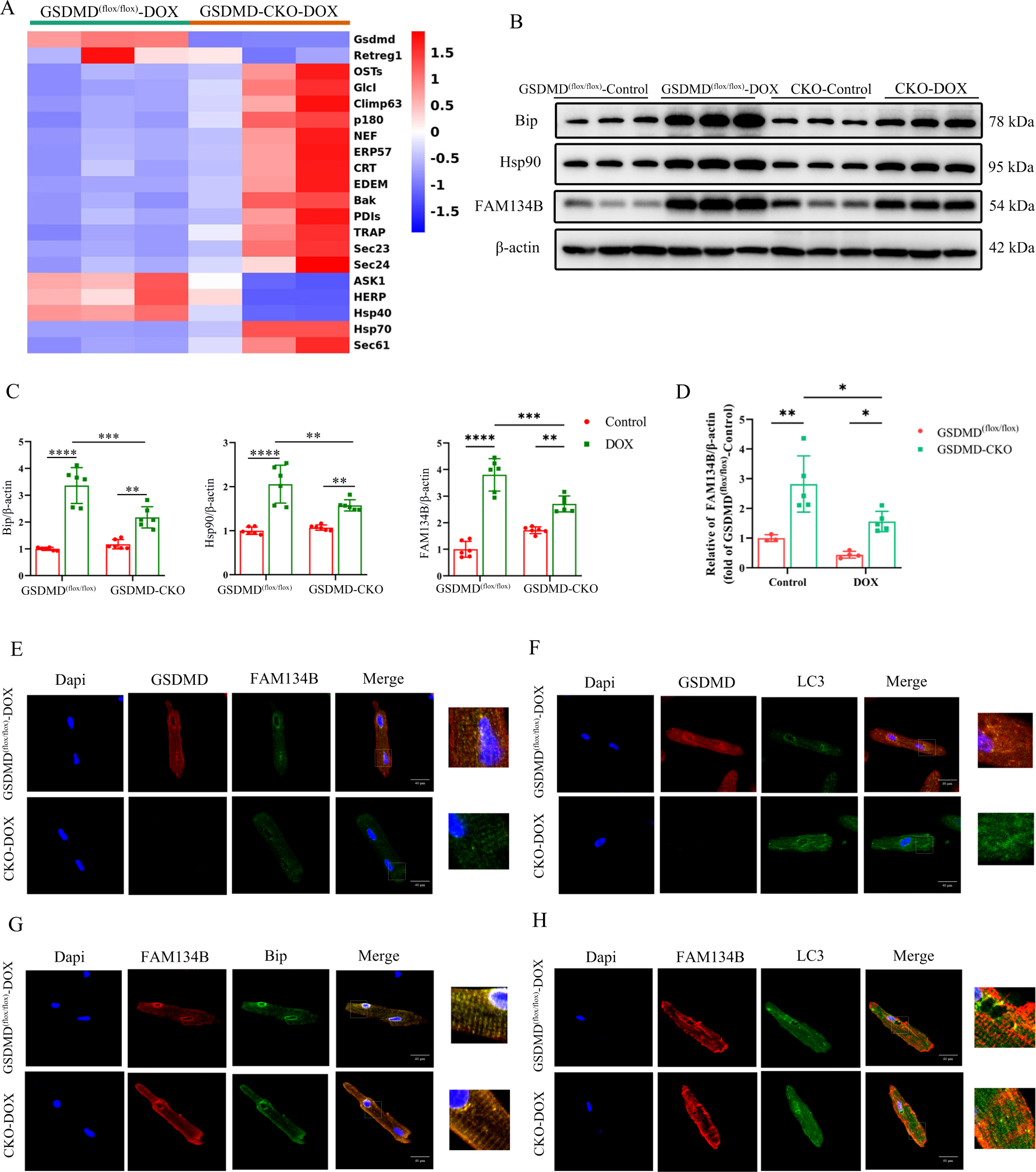
Fig. 6: RNA-seq revealed potential target genes of GSDMD.

A Heatmaps show differentially expressed genes between GSDMD(flox/flox)-DOX and GSDMD-CKO-DOX mice based on RNA-seq data. B, C Western blot analysis of endoplasmic reticulum related genes, Bip, Hsp90, and FAM134B. Representative immunoblots and quantifications are shown. N = 6 per group. D q-PCR analysis of FAM134B in GSDMD(flox/flox) and GSDMD-CKO hearts. N = 3–5 per group. E–H Representative GSDMD and FAM134B expression, GSDMD and LC3 expression, FAM134B and Bip expression, FAM134B and LC3 expression, and colocalization in cardiomyocytes as shown by immunofluorescence analysis in adult mice hearts after DOX treatment. Scale bar, 40 μm. Data are depicted as the mean ± SEM. Statistical significance was determined by one-way and two-way ANOVA with a post hoc Holm–Sidak test, ns not significant; *P < 0.05; **P < 0.01; ***P < 0.001; ****P < 0.0001.