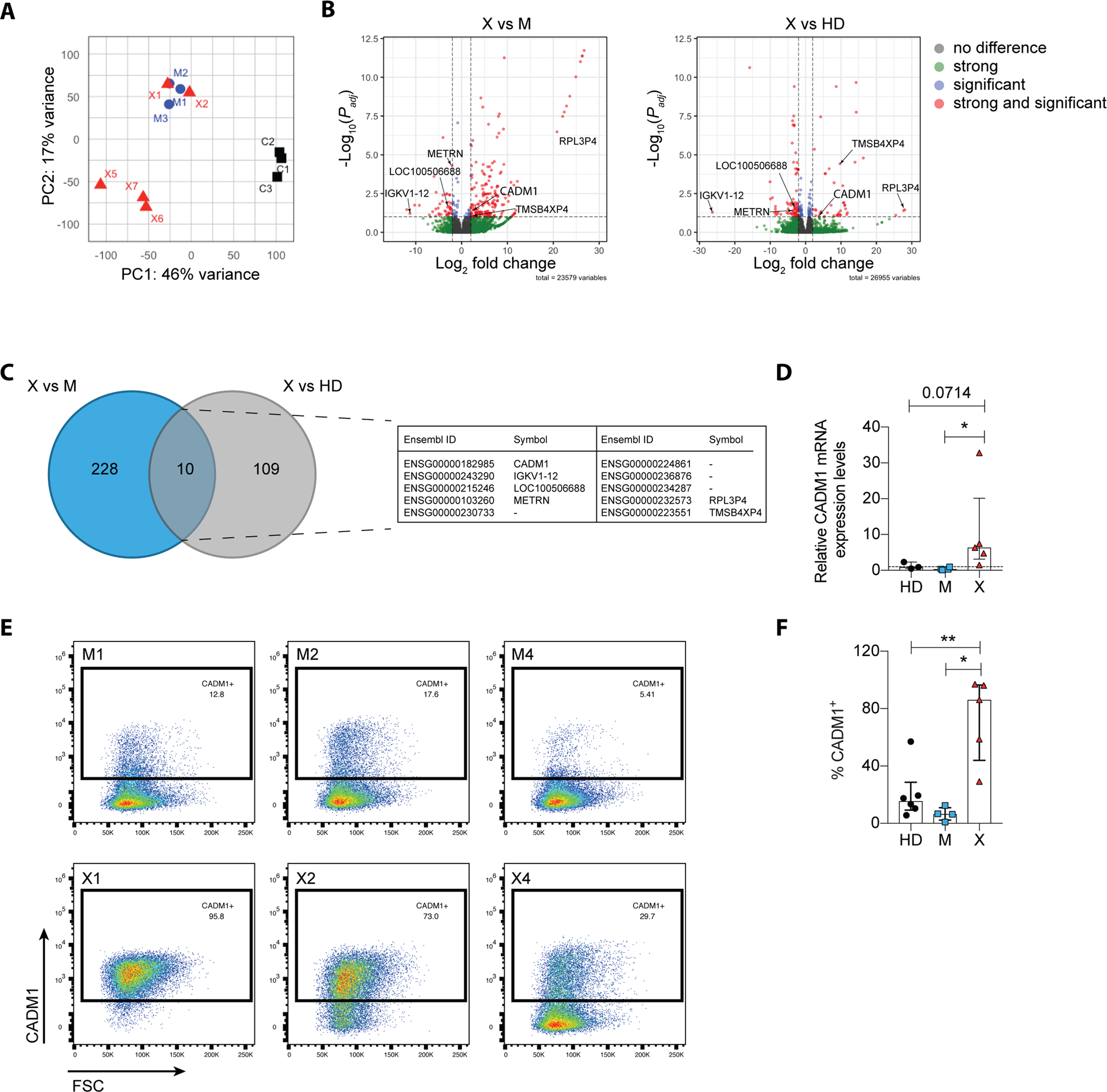
Fig. 5: CADM1 expression is upregulated in XIAP patient-derived LCLs compared to healthy donors and mothers.

A Principal component analysis of cellular gene transcripts in LCLs derived from three healthy donors (C1, C2, and C3), three mothers (M1, M2, and M3), and five XIAP patients (X1, X2, X5, X6, and X7). B Volcano plots highlighting differentially expressed genes (DEG) in XIAP patient-derived LCLs relative to mothers (left) and relative to healthy donors (right). The horizontal line corresponds to FDR = 0.1, with genes located above being significantly changed. The two vertical lines correspond to a log2 fold change of 2. Genes strongly and significantly expressed are depicted in red. C Venn diagram showing overlapping DEG after comparing XIAP patient LCLs to mother or healthy donor LCLs. D Relative CADM1 gene expression in healthy donors (n = 3), mothers (n = 4) and XIAP patients (n = 5) as determined by RT-qPCR. E Representative flow cytometry plots depicting CADM1 protein expression on the cell surface of three mother-patient pairs. F Quantification of CADM1 expression by flow cytometry of all investigated LCLs (HD, n = 6; M, n = 4; X, n = 5). D, F Each dot represents one donor with the mean expression of three technical replicates (median + IQR). Significance was assessed using the Mann–Whitney U test, *p < 0.05, **p < 0.01.