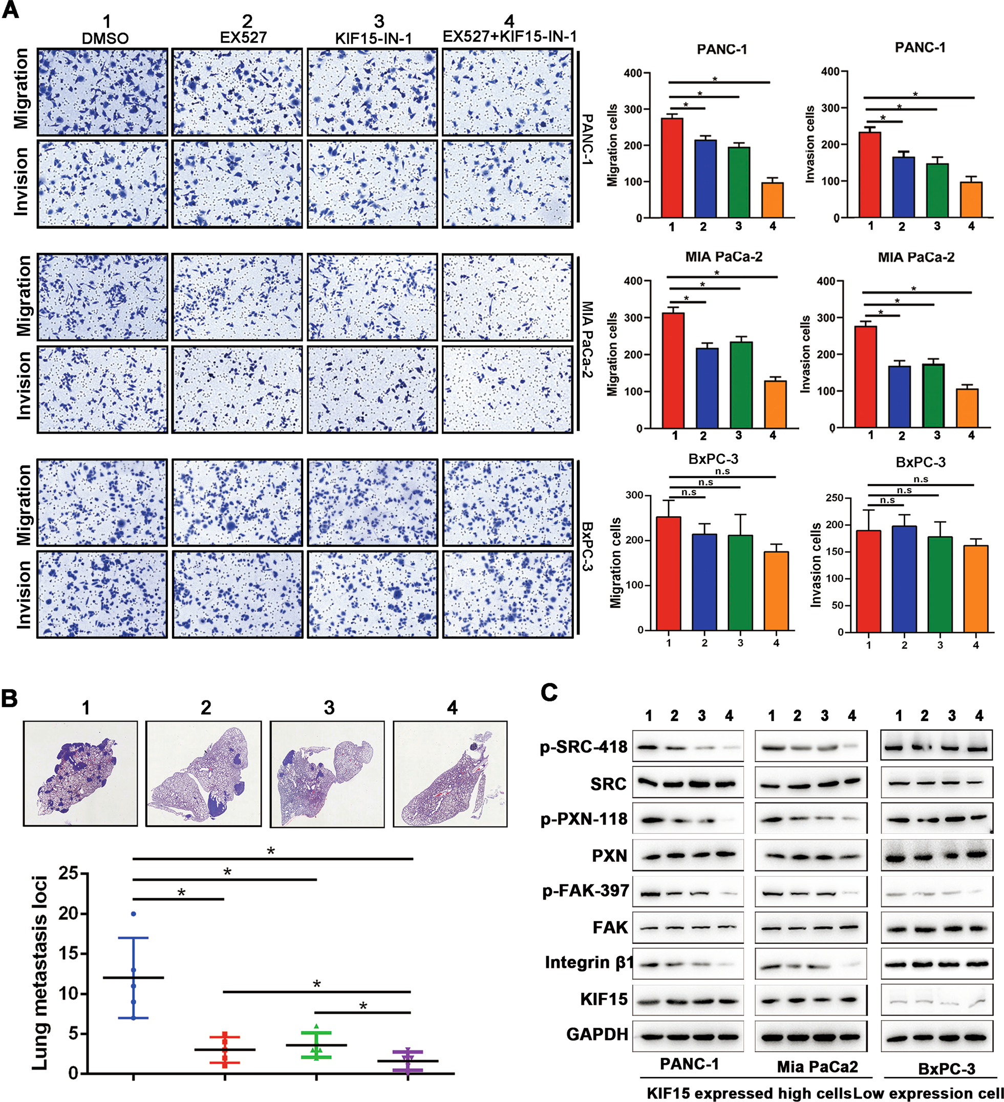
Fig. 7: The SIRT1 inhibitor EX527 exhibits broad synergy with the KIF15 inhibitor KIF15-IN in KIF15-overexpressing PC cell lines.

A Transwell migration and invasion assays showed that treatment with either SIRT1 inhibitor EX527 or KIF15 inhibitor KIF15-IN significantly inhibited the proliferation of KIF15-overexpressed PANC-1 and Mia PaCa-2 cells, and the combination of the two inhibitors had the most obvious inhibitory effect, but not KIF15-deficient BxPC-3 cell. B In vivo assessment of the effect of either SIRT1 inhibitor EX527, KIF15 inhibitor KIF15-IN, and the combination of the two inhibitors on invasion and migration of PC cells by nude mouse lung metastasis assay. C Western blot analysis indicated a significant increase in the integrin β1/FAK signaling pathway after being treated with either SIRT1 inhibitor EX527, KIF15 inhibitor KIF15-IN and the combination of the two inhibitors in KIF15-overexpressed PANC-1 or Mia PaCa-2 cells and KIF15-deficient BxPC-3 cell.