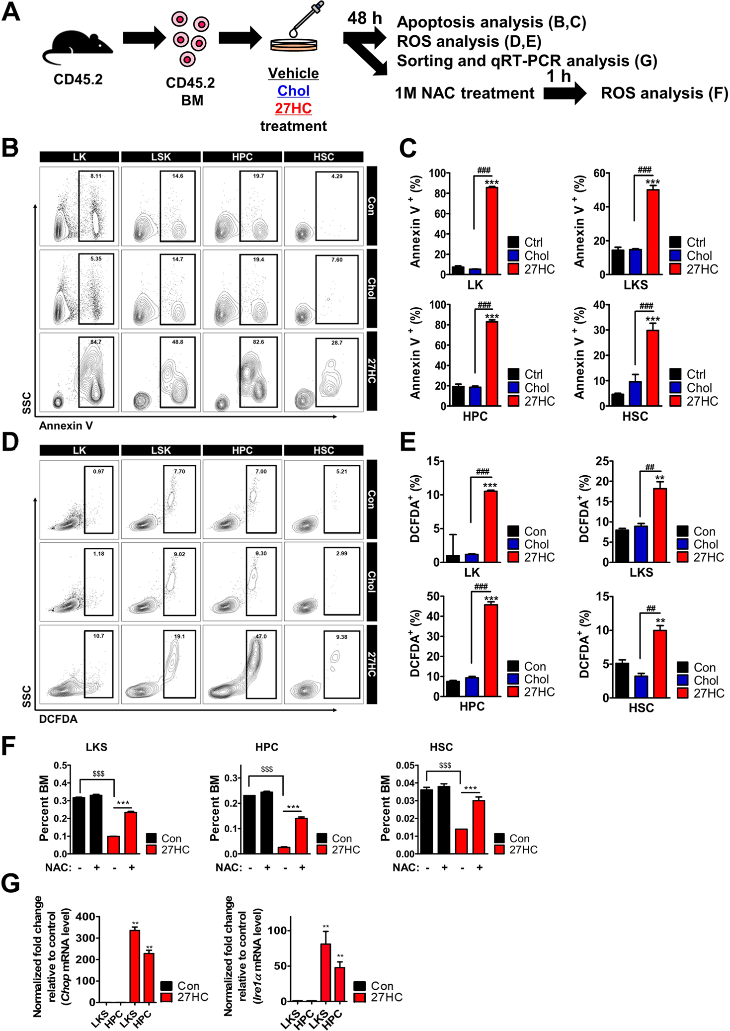
Fig. 2: Exogenous addition of 27HC increases apoptosis and reactive oxygen species (ROS) in HSPCs.

BM cells are treated with 13 µM Cholesterol or 6.2 µM 27OHChol for 48 h, respectively. A Study overview. B FACS plot showing the frequency of apoptosis of LK, LKS, HPC, and HSC populations after 27HC treatment. C The exogenous 27HC-treated LK, LKS, HPCs, and HSCs showed greater proportions of apoptotic cells than did control cells. D FACS plot showing ROS production in LKS, HPC, and HSC populations after 27HC treatment. E The exogenous 27HC-treated LK, LKS, HPCs, and HSCs showed greater ROS production than control cells. F The frequencies of Lin−Sca1+cKit+ cells (LKS), HPCs (Lin−Sca1+cKit+ CD48+), and HSCs (Lin−Sca1+cKit+CD150+CD48−, SLAM cells) were rescued in the BM cells after 1 mM NAC treatment. G BM cells are treated with 13 µM Cholesterol or 6.2 µM 27OHChol for 48 h, respectively. The relative levels of Chop and Ire1a mRNA were assessed from sorted LKS and HPC cells. Chop and Ire1a expression were increased in 27HC-treated LKS and HPCs compared to control. Data are presented as mean ± SEM. (**p ≤ 0.01 and ***p ≤ 0.001 vs. control; ##p ≤ 0.01 and ###p ≤ 0.001 vs. Chol; $$p ≤ 0.01 and $$$p ≤ 0.001 vs. with NAC treatment). (n = 2 independent experiments and 3 total measurements per treatment).