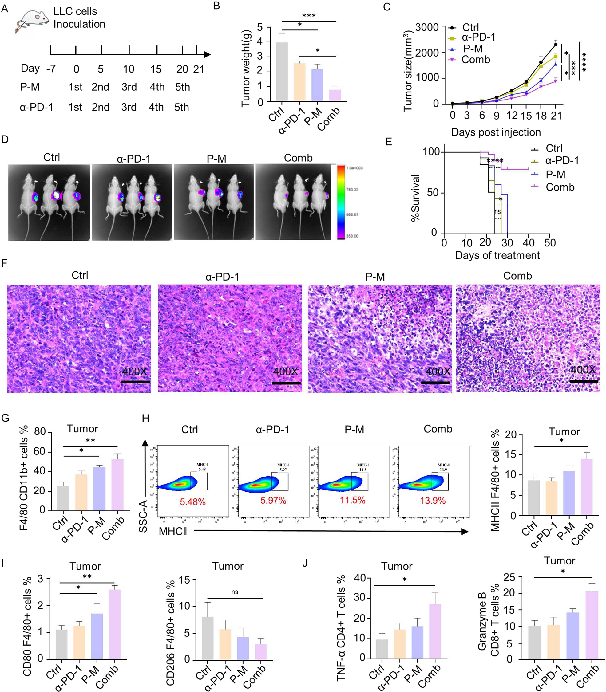
Fig. 4: PA-MSHA boosted the efficacy of αPD-1 therapy in tumor.
From: PA-MSHA induces inflamed tumor microenvironment and sensitizes tumor to anti-PD-1 therapy

A Experimental strategy and schedule. Mice were subdivided into four groups: Control (injected with PBS), αPD-1, PA-MSHA, and PA-MSHA plus αPD-1. Treatment administered every five days injection from day 0 to day 21. Tumor tissues and PBMC were obtained on day 21. B Tumor weight and (C) Tumor size was remarkably inhibited in combinational group. D In vivo fluorescence images of LLC tumor-bearing mice at 21 days showed that the growth of tumor was significantly inhibited by combinational treatment. E Survival curve showing different groups of tumor-bearing mice. F H&E analysis of tumor tissue indicated that more immune cells were recruited into TME by PA-MSHA. Original magnification, ×400. G The number of macrophages and (H) their MHC-II level in LLC tumors were significantly enhanced by PA-MSHA and combinational treatment. I The number and activity of M1 macrophages, which represented by CD80 was remarkably increased in LLC tumors, while CD206, marker of M2 macrophages was downregulated by treatments. J The expression of TNF-α of CD4+ T cells and Granzyme B of CD8+T cells in different treatment groups. P-M is short for PA-MSHA. (n = 6 mice/group, *P < 0.05, **P < 0.01, ***P < 0.001, ****P < 0.0001.).