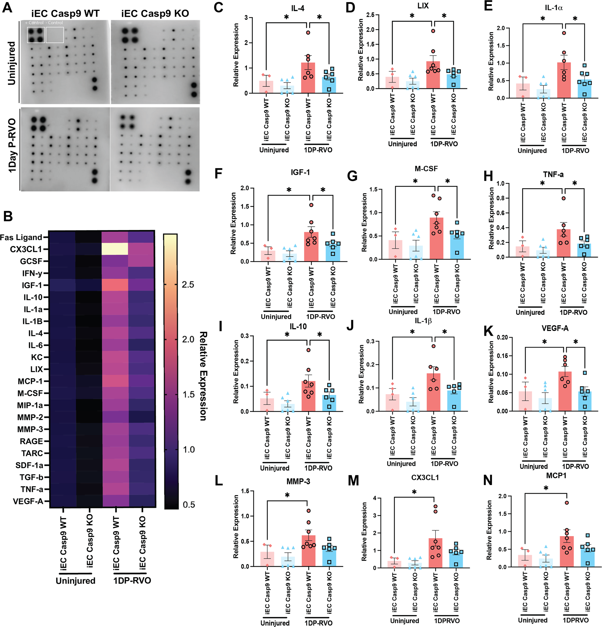
Fig. 2: EC Casp9 regulates an increase in inflammatory cytokines one day P-RVO.

A Representative images of cytokine arrays of retinas from uninjured iEC Casp9 WT/KO and one day P-RVO iEC Casp9 WT/KO mice. B Heat map array of relative expression of 23 cytokines normalized to positive signal per array blot of iEC Casp9 WT in uninjured iEC Casp9 WT (n = 3) and KO (n = 6) and iEC Casp9 WT (n = 6) and KO (n = 6) one day P-RVO. C–N Relative expression of induced cytokines one day P-RVO. Error bars mean ± SEM, One-way ANOVA, Fisher’s LSD test. *P ≤ 0.05.