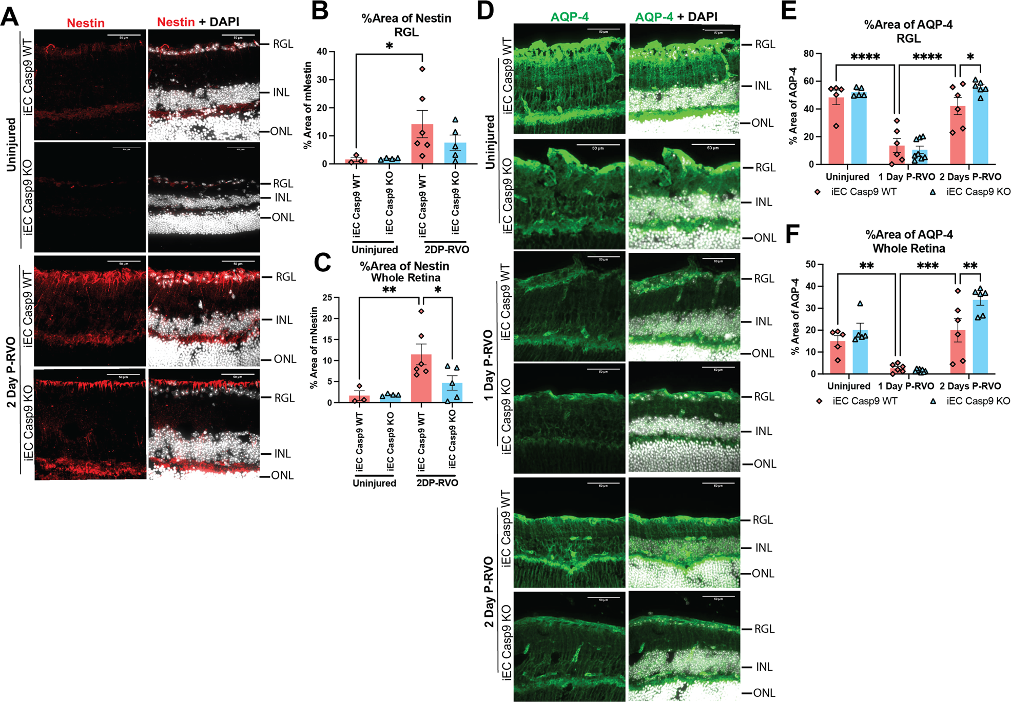
Fig. 4: EC Casp9 induces macroglial changes in nestin and AQP-4 two days P-RVO.

A Retinal cross-sections from uninjured and two days P-RVO iEC Casp9 WT and KO mice were stained with nestin (red) and DAPI (white). Scale bar=50 µm. B Quantification of percent area of expression of nestin in RGL and NFL of uninjured iEC Casp9 WT (n = 3) and KO (n = 5) and two days P-RVO iEC Casp9 WT (n = 6) and KO (n = 5). C Quantification of percent area of expression of nestin in whole retina of uninjured iEC Casp9 WT (n = 3) and KO (n = 5) and two days P-RVO iEC Casp9 WT (n = 6) and KO (n = 5). Error bars mean ± SEM, One-way ANOVA, Fisher’s LSD test. D Retinal cross-sections of uninjured, one and two-days P-RVO iEC Casp9 WT and KO stained with AQP-4 (green) and DAPI (white). Scale bar=50 µm. E Quantification of percent area of expression of AQP-4 in RGL and NFL of uninjured iEC Casp9 WT (n = 5) and KO (n = 5) one day P-RVO iEC Casp9 WT (n = 6) and KO (n = 8), and two days P-RVO iEC Casp9 WT (n = 6) and KO (n = 6). F Quantification of percent area of expression of AQP-4 in whole retina of uninjured iEC Casp9 WT (n = 6) and KO (n = 8) one day P-RVO iEC Casp9 WT (n = 10) and KO (n = 6), and two days P-RVO iEC Casp9 WT (n = 6) and KO (n = 8). Error bars mean ± SEM, Two-way ANOVA, Fisher’s LSD test. *P ≤ 0.05, **P ≤ 0.01, ***P ≤ 0.001 and ****P ≤ 0.0001. Retinal ganglion layer (RGL), inner nuclear layer (INL), and outer nuclear layer (ONL).