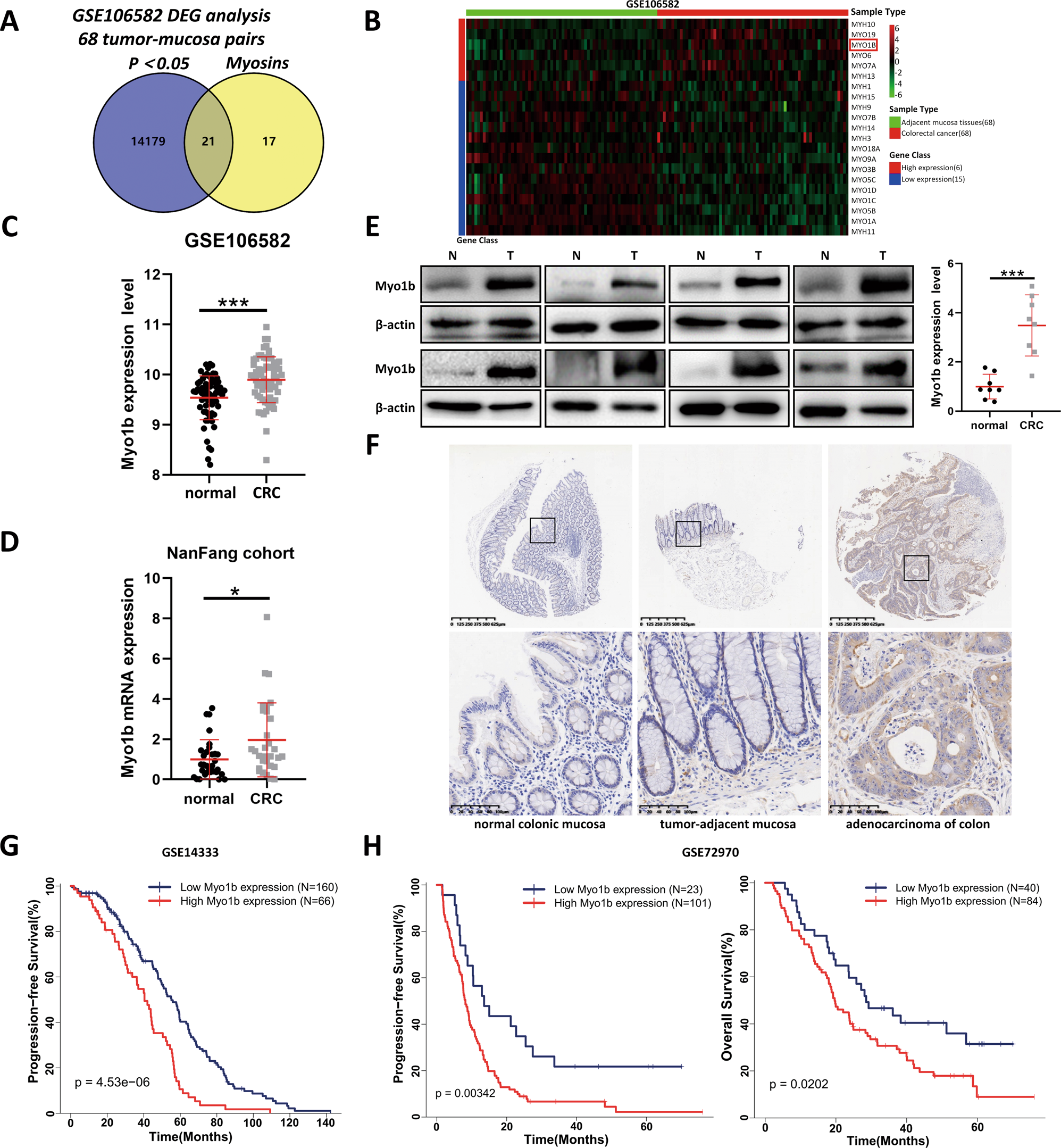
Fig. 1: Myo1b is upregulated in colorectal cancer and associated with poor prognosis.

A Venn diagram depicting the overlap of differential expressed genes (DEGs) between 68 pairs CRC with adjacent mucosa tissues in the GEO dataset (GSE1065862) and myosin family genes. B Heatmap enumerates the differential expressed genes encoding Myosins between adjacent mucosa tissues and colorectal cancer samples in the GEO dataset (GSE106582). C Scatter diagram represents quantification analysis of Myo1b expression in adjacent mucosa tissues (n = 68) and colorectal cancer (n = 68) from the GEO dataset (GSE106582). D Scatter diagram represents Myo1b mRNA expression level of adjacent mucosa tissues (n = 31) and colorectal cancer tissues (n = 31) from Nanfang Hospital. The data are normalized to GAPDH. E Western blot was conducted to examine the protein levels of Myo1b in 8 cases of CRC tumor (T) and matched adjacent mucosa (N) tissues. The scatter diagram (right) shows the relative expression of Myo1b in human CRC tumors and matched adjacent mucosa tissues (normalized to β-actin). F Representative immunohistochemical staining of Myo1b protein in normal colonic mucosae, colon adenocarcinoma and paired adjacent mucosa with different staining intensities. G, H Survival curves for CRC patients with low Myo1b expression versus high Myo1b expression through analyzing data from GEO datasets (GSE14333 and GSE72970), and the optimal cut-off value of Myo1b expression was determined by Youden’s index. Each bar represented the mean ± SD (n ≥ 3). *p < 0.05, ***p < 0.001.