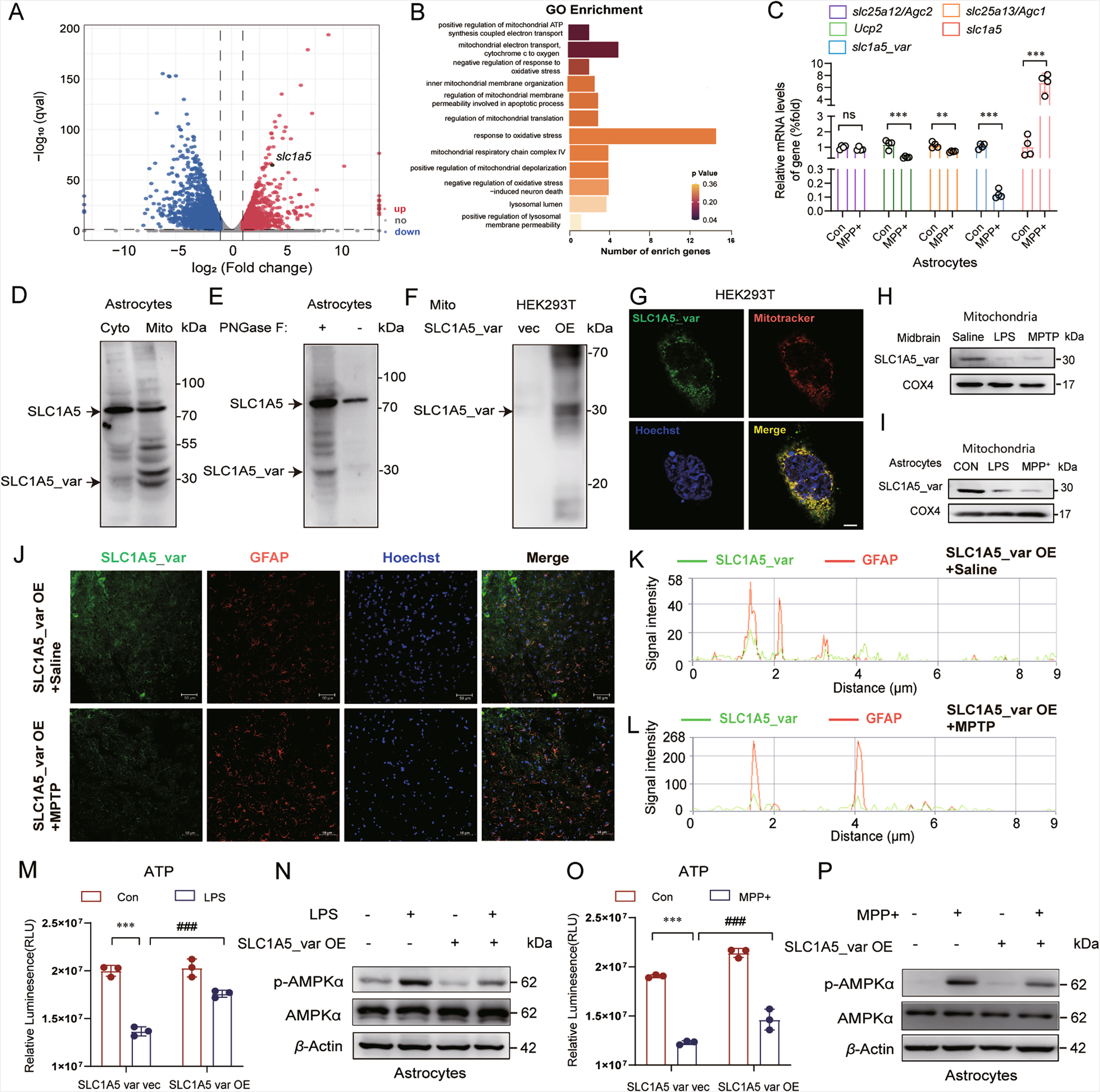
Fig. 1: Mitochondria glutamine transporter SLC1A5_var is located in astrocytes and is closely related to energy metabolism.

A The volcano map of differential genes was shown while astrocytes were stimulated with MPP+ (n = 3). B Gene enrichment analysis by Gene Ontology showing the enriched pathways in astrocytes treated with MPP+. C Validation of enriched differential genes by qRT-PCR (n = 4). D Expression of SLC1A5 and SLC1A5_var in mitochondria and cytoplasm of astrocytes was detected by immunoblotting. E Expression of SLC1A5_var was detected while treated with PNGase F in astrocytes. F Mitochondria were separated to detect the expression of SLC1A5_var in HEK-293T cells. G Immunofluorescence of SLC1A5_var (green) and Mitotracker (red) in HEK-293T cells. Scale bar, 50 μm. The protein levels of SLC1A5_var in the mitochondria of the midbrain in the MPTP /LPS mice model were detected by immunoblotting (H). The levels of SLC1A5_var in the mitochondria of astrocytes treated with MPP+ /LPS were detected by immunoblotting (I). J Colocalization and (K, L) statistics of SLC1A5_var and TH in the midbrain. Scale bar represents 50 μm. M, O Effect of SLC1A5_var on ATP generation in the presence or absence of LPS or MPP+(n = 3). N, P The level of p-AMPK while overexpression of SLC1A5_var in astrocytes stimulated with LPS (100 ng/ml) for 6 h or MPP+ (500 μM) for 24 h (n = 3). Data are shown as the mean ± S.E.M. ns, P > 0.05, **P < 0.01 and ***P < 0.001 using the Student’s t test (C, J–M). **P < 0.01 and ***P < 0.001 vs control, #P < 0.05, ###P < 0.001 vs LPS group, two-way ANOVA followed by Tukey’s post hoc test (N, P, Q).