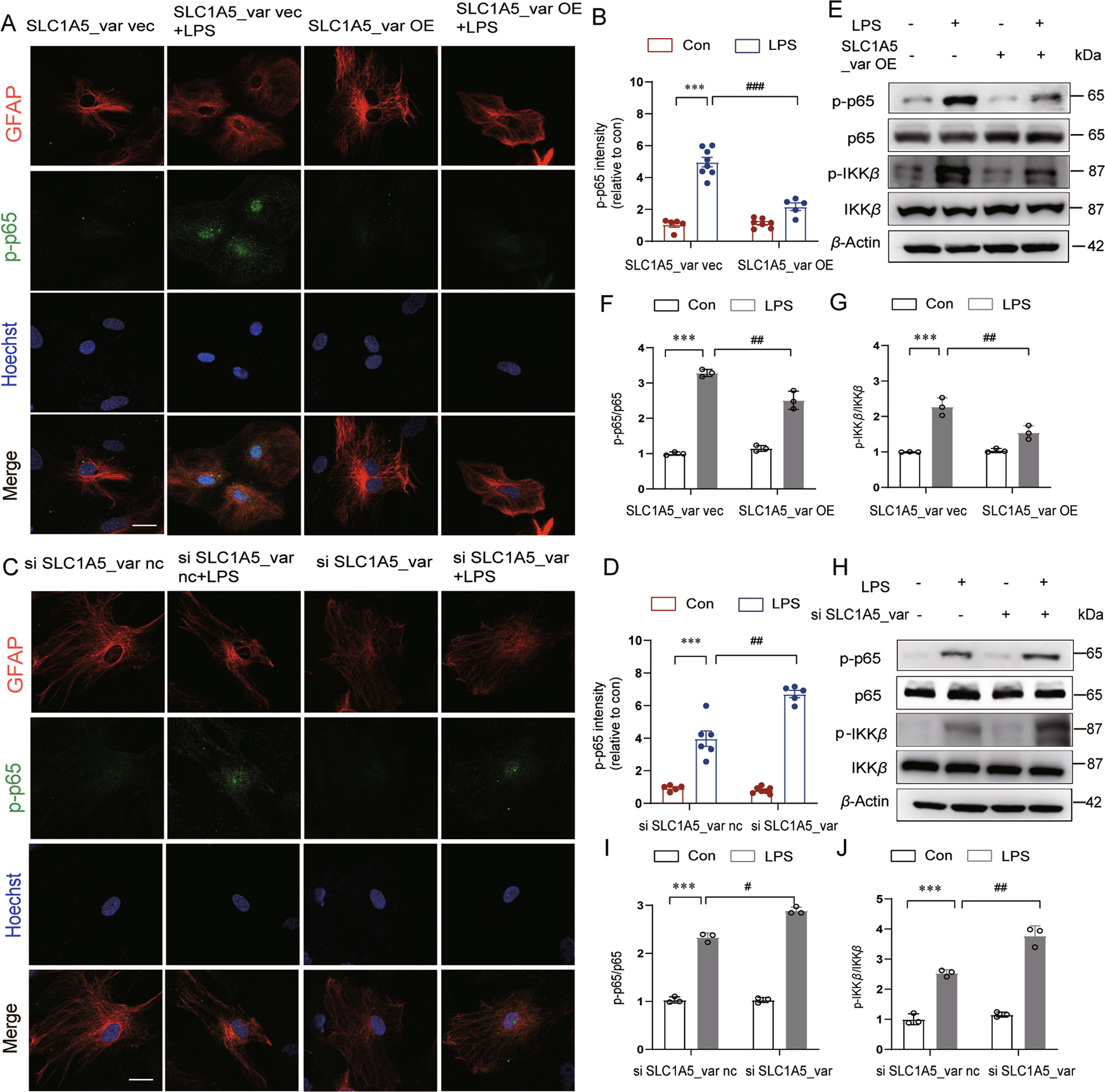
Fig. 4: SLC1A5_var significantly blocks the nuclear translocation of p-p65 in LPS-stimulated astrocytes.

Astrocytes were transfected with SLC1A5_var OE (A, B) or SLC1A5_var siRNA (C, D) for 48 h and then stimulated with LPS for 6 h. Phosphorylation of nuclear translocation of NF-κB (p65) was assessed by fluorescence microscopy (n = 5–8). Scale bar represents 20 μm. Phosphorylation of IKKβ and p65 was determined by western blot analysis (E, H) and quantified by densitometry (F, G and I, J). Data are shown as the mean ± S.E.M. ***P < 0.001 vs control, #P < 0.05, ##P < 0.01 and ###P < 0.001 vs LPS group, two-way ANOVA followed by Tukey’s post hoc test.