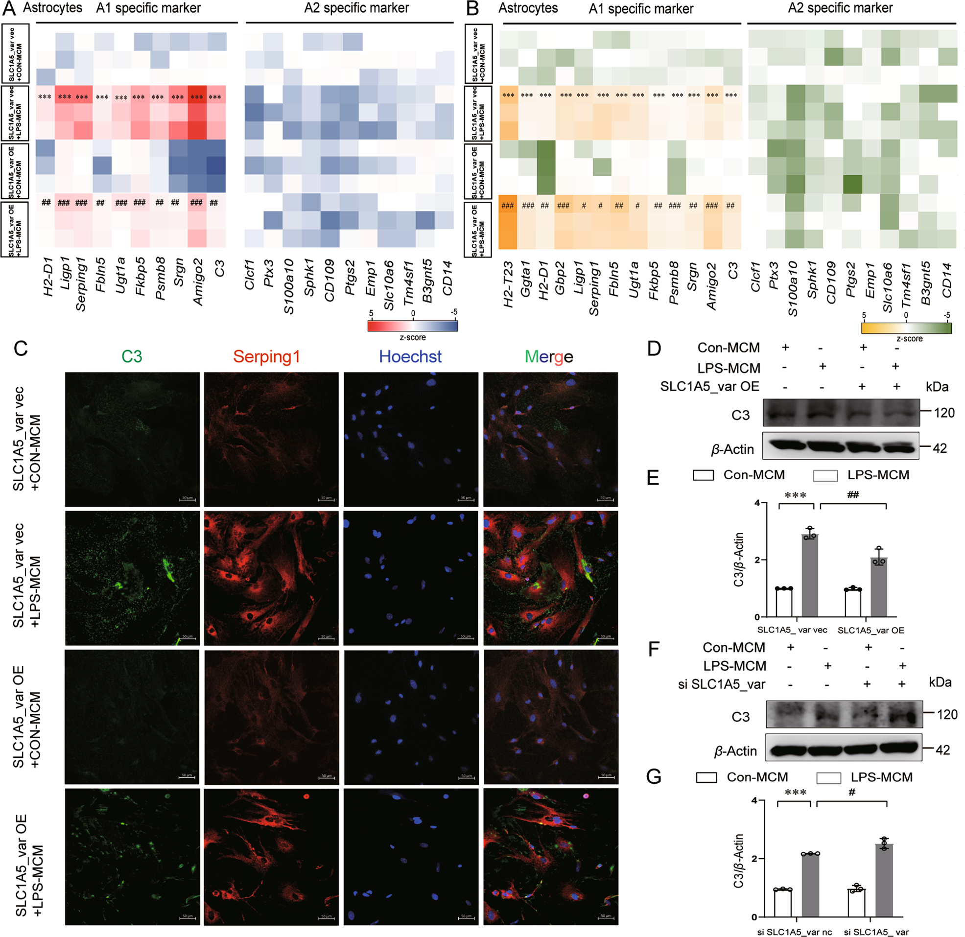
Fig. 5: SLC1A5_var decreases A1 astrocyte reactivity in the LPS-stimulated model.

Astrocytes were transfected with SLC1A5_var OE or siRNA for 48 h and then replaced with the conditioned medium of microglia stimulated with LPS for 6 h. Then cell lysate was analyzed by QT-PCR. Heatmap of A1-specific and A2-specific markers in astrocytes while SLC1A5var was overexpression (A) (n = 3) or knockdown (B) (n = 3). C Colocalization of C3 (green) and Serping1(red) while SLC1A5_var was overexpressed. Scale bar, 50 μm. Expression of C3 was determined by Western blot while SLC1A5_var was overexpression (D) or knockdown (F) and quantified by densitometry (E, G) (n = 3). Data are shown as the mean ± S.E.M. ***P < 0.001 vs control, #P < 0.05, ##P < 0.01 vs LPS group, two-way ANOVA followed by Tukey’s post hoc test.