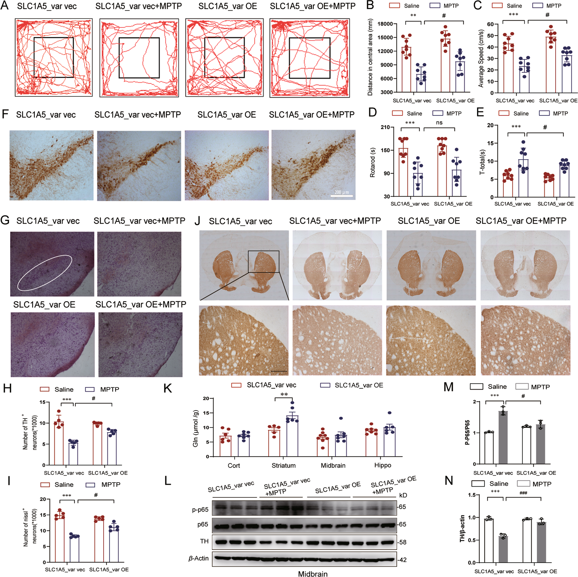
Fig. 8: SLC1A5_var exhibited neuroprotective effects in the MPTP-induced PD mice model.

Moving routes (A), distance (B), and speed (C) of mice in the open field in 5 min. D Total climbing time in the pole test. E Latency to fall in the rotarod test within 180 s. A–E (n = 8 mice/group). Immunohistochemical images of TH+ neurons (F) and nissl+ neurons (G) in SNpc with quantification (H, I) (n = 5 mice/group). Scale bars, 200 μm. J Immunohistochemical images of TH+ neurons in the striatum. Scale bars, 80 μm. K The content of Gln in different brain regions of mice was analyzed by HPLC (n = 6 mice/group). Data are shown as the mean ± S.E.M. **P < 0.01 using the Student’s t test. L–N Protein levels of TH, p-p65, and p65 in the midbrain were analyzed by western blot (L) and quantified (M, N) (n = 3). Data are shown as the mean ± S.E.M. **P < 0.01, ***P < 0.001 vs control, ns, P > 0.05, #P < 0.05, ##P < 0.01 and ###P < 0.001 vs MPTP group, two-way ANOVA followed by Tukey’s post hoc test.