Fig. 6: ADCK1 overexpression promotes OS cell proliferation and migration.
From: ADCK1 is a potential therapeutic target of osteosarcoma

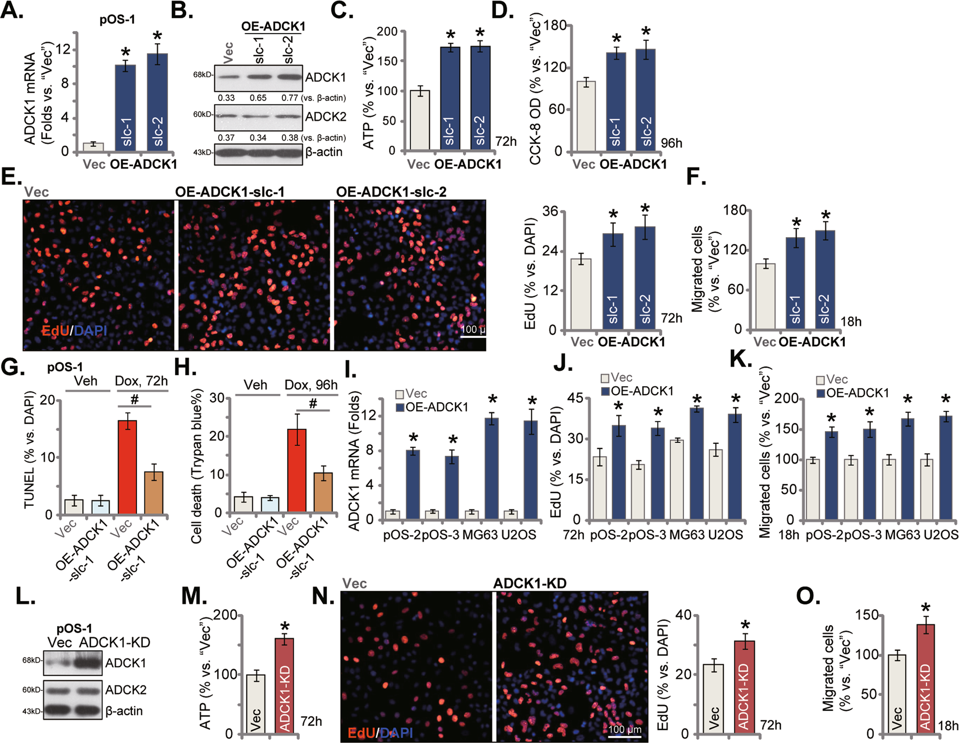
The primary human OS cells (pOS-1, pOS-2 and pOS-3) as well as the established lines (MG63 and U2OS), bearing the ADCK1-expressing construct (“OE-ADCK1”, “slc-1/2” stands for two stable selections for pOS-1 cells) or the empty vector (“Vec”) were established, ADCK1 and ADCK2 expression was tested by qRT-PCR and Western blotting assays (A, B, I); Cells were further cultured for applied time periods, ATP contents (C), cell viability (CCK-8 OD, D), proliferation (by examining nuclear EdU staining, E, J) and migration (“Transwell” assays, F, K) were tested by the listed assays. OE-ADCK1-slc-1 pOS-1 cells or the Vec control cells were treated with doxorubicin (Dox, 2 μg/mL) or vehicle control (“Veh”) for the designated hours, cell apoptosis and death were tested by the nuclear TUNEL staining (G) and Trypan blue staining assays, respectively, and results were quantified (H). Stable pOS-1 cells, with the kinase dead mutant ADCK1 (“ADCK1-KD”, containing K183I, D315A, and D338N triple mutations) or the empty vector (“Vec”), were established, and expression of the listed protein was shown (L); Cells were further cultured for applied time periods, ATP contents (M), cell proliferation (by examining nuclear EdU staining, N), migrated cell number (“Transwell” assays, O) were tested similarly. Data were presented as mean ± standard deviation (SD, n = 5). *P < 0.05 vs. “Vec” cells. #P < 0.05. The experiments were repeated five times with similar results obtained. Scale bar = 100 μm (E, N).