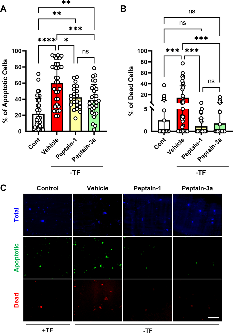
Fig. 1: Peptains protect RGCs from apoptosis due to neurotrophic factor deprivation.

Rat RGCs were isolated, cultured, and subjected to neurotrophic factor deprivation in the presence or absence of peptains. Percentages of apoptotic (A) and dead (B) RGCs in the absence of trophic factors (TF) after 48 h of incubation. Representative images of total (blue), apoptotic (green), and dead (red) RGCs after 48 h in the presence or absence of TF (C). The bars represent the mean ± SD of three independent experiments, and each data point represents the percentage of apoptotic/dead cell counts from a specific region in the image. *p < 0.05, **p < 0.01, ***p < 0.001, ****p < 0.0001, ns = not significant. Scale bar = 100 µm.