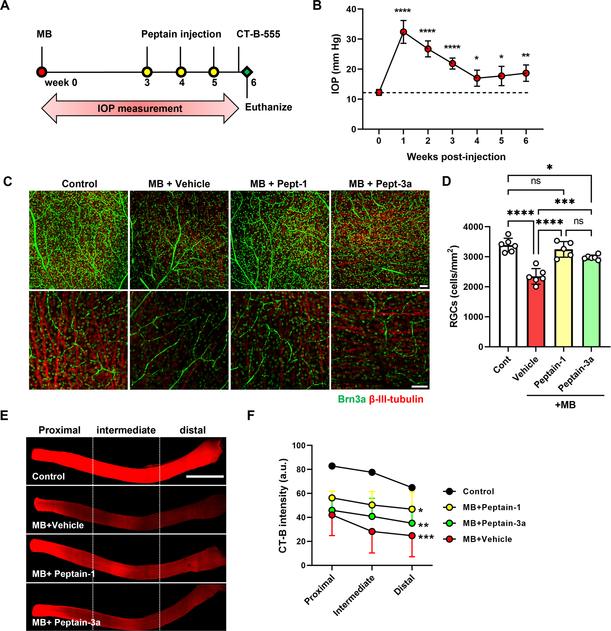
Fig. 3: Peptains inhibit RGC death against microbead-induced ocular hypertension in mice.

A Peptain injection timeline for a mouse model of glaucoma is shown. Two microliters of MB (from a stock of 5 × 106 beads/mL) was injected into the anterior chamber. After 3 weeks, 1 µl of peptain-1 or peptain-3a was injected intravitreally at 1 µg/µl in PBS (with 0.1% DMSO) once a week for 3 weeks. Mice were injected intravitreally with CT-B one day before euthanasia. B IOP was monitored weekly during the 6-week follow-up period. C At 6 weeks post-MB injection, retinal flatmounts were immunostained with Brn3a (green) and βIII-tubulin (red) antibodies as markers for RGCs. Confocal microscopic images were captured from the mid-peripheral retina. Scale bar = 50 μm. D The bar graph shows the quantification of Brn3a-positive RGC loss in retinal flatmounts. Each bar represents the mean ± SD of 5–6 independent experiments. Each data point represents one animal. E Confocal images show the anterograde transportation of CT-B along the entire length of the optic nerve to the chiasm. F The CT-B intensity was quantified in proximal (close to the optic nerve head), intermediate, and distal (close to the optic chiasm) regions of the optic nerve. Scale bar = 1 mm. Data represent the mean ± SD of 5–6 independent experiments. *p < 0.05, **p < 0.01, ***p < 0.001, ****p < 0.0001, ns = not significant. Control = contralateral uninjured eye.