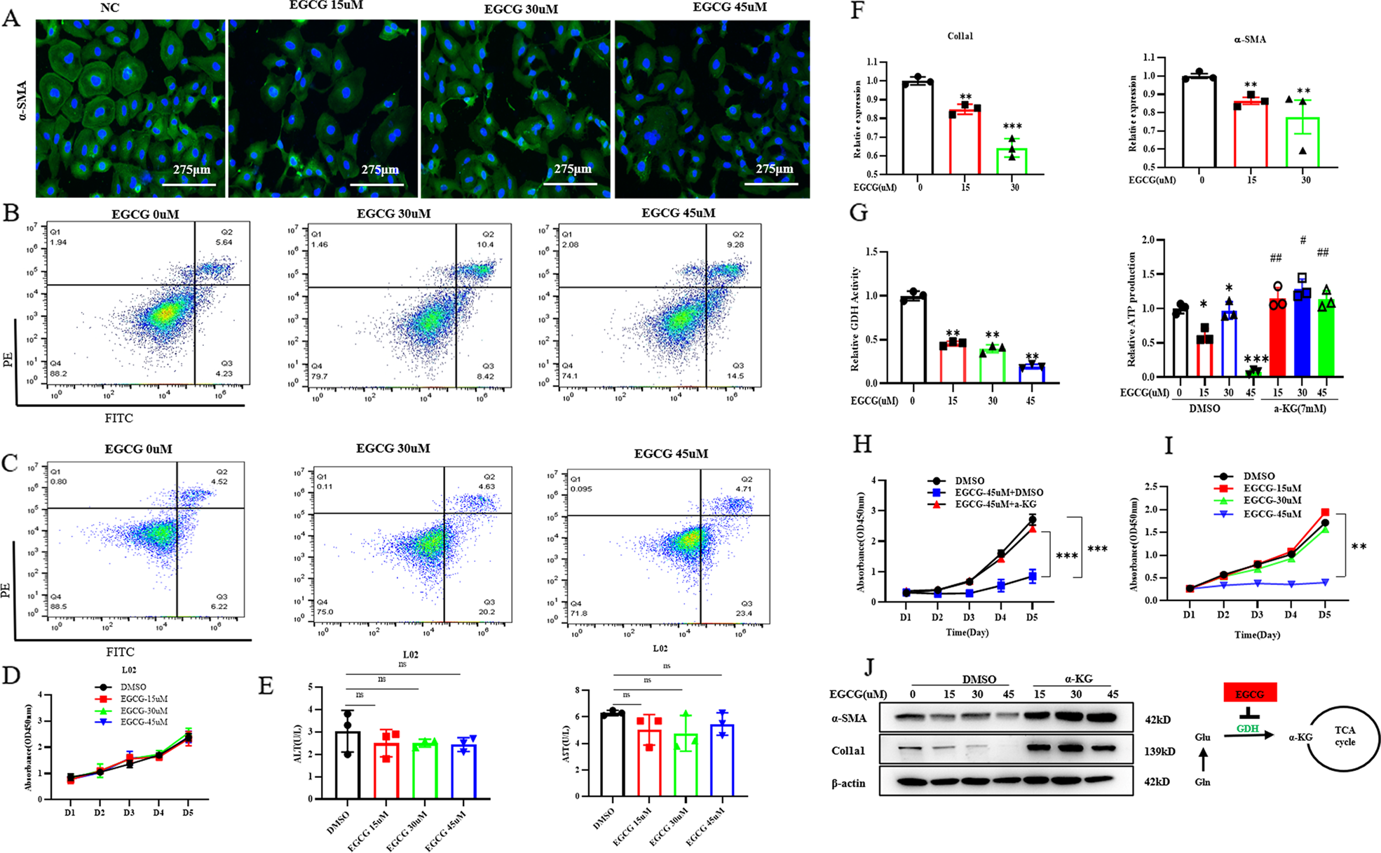
Fig. 1: Glutaminolysis is critical for energy production and anabolism of myofibroblastic HSCs.
From: Targeting glutamine metabolism in hepatic stellate cells alleviates liver fibrosis

LX-2 cells were grown in complete medium treated with glutaminolysis inhibitors or vehicle (0.1% DMSO) for 1–5 days. A Immunofluorescence analysis of α‐SMA expression (scale bars = 275 μm). B Effects of EGCG on the apoptosis of LX2 cells. C Effects of EGCG on the apoptosis of L02 cells. D Cell growth of L02 cells was determined by CCK-8 assay. E ALT and AST levels in L02 cells supernatant. F Quantitative real‐time PCR analysis of the gene expression of α‐SMA and Col1a1. G Glutamate dehydrogenase (GDH) enzyme activity and ATP production. H, I Cell growth of LX2 cells was determined by CCK-8 assay. J Western blot analysis of the protein expression of α‐SMA and Col1a1. The data are reported as the mean ± SD. *P < 0.05, **P < 0.01, and ***P < 0.001 versus the respective control. #P < 0.05, ##P < 0.01, and ###P < 0.001 versus the respective DMSO groups.