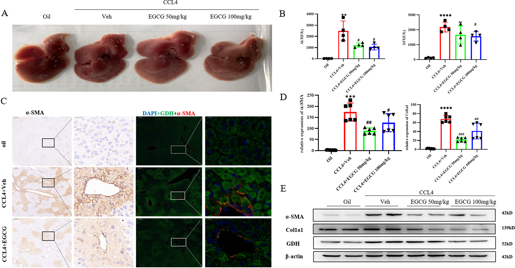
Fig. 2: Glutaminolysis activates myofibroblastic HSCs in acute liver injury.
From: Targeting glutamine metabolism in hepatic stellate cells alleviates liver fibrosis

A Representative images showing the liver morphology in each group at sacrifice. B ALT and AST levels in serum. C Immunofluorescence and immunohistochemistry analysis of α‐SMA and GDH expression (scale bars = 200 μm or 20 μm). D Real‐time quantitative PCR analysis of the mRNA expression of fibrotic genes. E Western blot analysis of the protein expression of α‐SMA, Col1a1 and GDH. All the parameters evaluated were significantly decreased after EGCG treatment. The data are reported as the mean ± SD. *p < 0.05; **p < 0.01; ***p < 0.001, ****p < 0.0001 versus the oil group. #P < 0.05, ##P < 0.01, and ###P < 0.001 versus the CCL4 + Veh group.