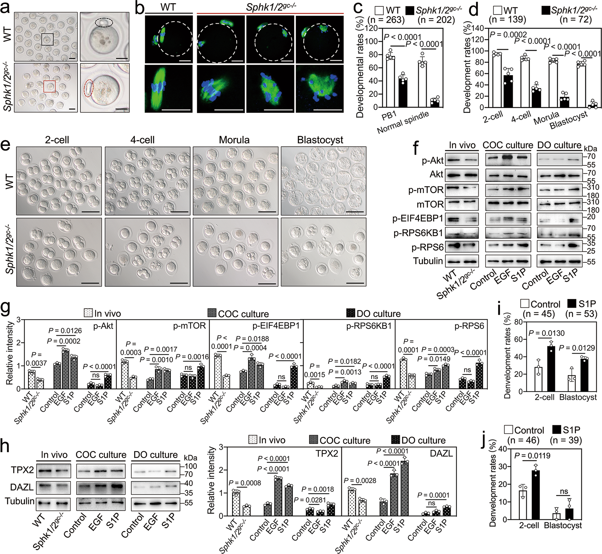
Fig. 6: Sphk1/2 depletion in granulosa cells impairs oocyte developmental competence.

a Representative images of oocytes collected from the oviducts of WT and Sphk1/2gc−/− mice at 13 h post-hCG. The enlarged views of the black and red boxed area are shown on the right side. The black dotted circle represents normal PB1, and the red dotted circle represents abnormal PB1 (large PB1). b Immunofluorescent staining of α-tubulin showing spindle assembly in MII oocytes ovulated by WT and Sphk1/2gc−/− mice. The enlarged views indicate the morphology of microtubules (green) and chromosomes (blue). Representative images are shown. c Quantification of the rates of PB1 emission and normal spindle formation in oocytes ovulated by WT and Sphk1/2gc−/− mice. The numbers of analyzed oocytes are indicated (n). d, e Developmental rates (d) and representative images (e) of preimplantation embryos from WT and Sphk1/2gc−/− mice. The numbers of analyzed embryos are indicated (n). f, g Western blotting analysis of the levels of p-Akt, p-mTOR, and mTOR downstream effectors p-EIF4EBP1, p-RPS6KB1, and p-RPS6 in oocytes from different treatments. Oocytes were collected from the ovaries at 3 h post-hCG, the COCs at 2.5 h of culture, and the DOs at 1.5 h of culture. Total Akt and mTOR were used as the corresponding internal controls for p-Akt and p-mTOR, and tubulin was used as an internal control for p-RPS6KB1, p-RPS6, and p-EIF4EBP1. h Western blotting analysis of the levels of TPX2 and DAZL in MII oocytes from different treatments. MII oocytes were collected from the ovaries at 13 h post-hCG, the COCs at 16 h of culture, and the DOs at 16 h of culture. For the S1P treatment group, COCs or DOs isolated from eCG-primed mice were cultured in a medium with S1P for 0.5 h and then cultured in an S1P-free medium for an additional 15.5 h. Tubulin was used as an internal control. i, j Quantification of the rates of two-cell stage embryos and blastocyst stage embryos in WT (i) and Sphk1/2gc−/− (j) mice. COCs collected from eCG-primed mice were matured in vitro with or without S1P, and then were fertilized in vitro. The numbers of analyzed embryos are indicated (n). The data represent the mean ± s.d. P values were determined by two-sided Student’s t-test (c, d, g–j) and one-way ANOVA followed by Tukey’s test (g, h). ns not significant.