Fig. 4: FUr induces R213X p53-dependent cell death.
From: Translational readthrough of nonsense mutant TP53 by mRNA incorporation of 5-Fluorouridine

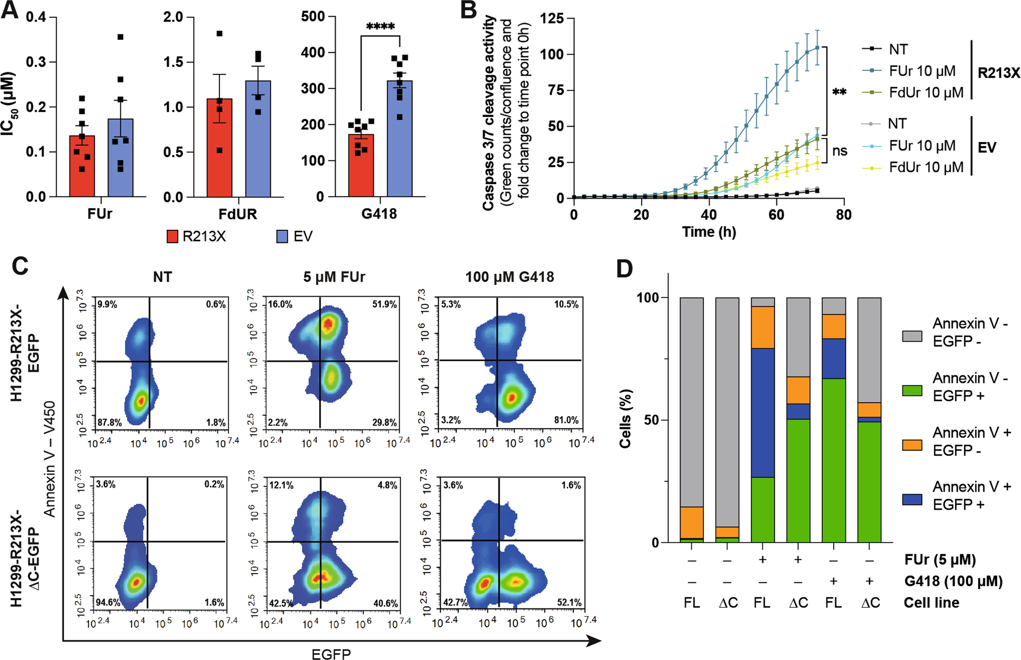
A, IC50 (µM) values of FUr, FdUr or G418 treatment for 72 h in H1299-R213X and H1299-EV cells. Each dot represents an independent experiment, N = 4-8. Differences between the two cell lines within each treatment group were compared using independent t-test, ****p ≤ 0.0001. B, Caspase 3/7 cleavage activity in H1299-R213X and H1299-EV cells after treatment with 10 µM FUr or FdUr up to 72 h, N = 3-4. Differences between FUr-treated H1299-R213X vs. H1299-EV cells (p = 0.0029) or between FdUr-treated H1299-R213X vs. H1299-EV cells at 72 h treatment time point were analyzed using independent t-test. C, Plots of a representative experiment of Annexin V staining and EGFP expression as assessed by flow cytometry in H1299-R213X-EGFP and H1299-R213X-ΔC-EGFP cells after 5 µM FUr or 100 µM G418 treatment for 72 h. See also Fig. S4D for the other two experiment replicates. D, Quantification of 3 independent experiments represented in Fig. 4C and Fig. S4D. Mean percentage of Annexin V negative and EGFP negative (grey bars), Annexin V negative and EGFP positive (green bars), Annexin V positive and EGFP negative (orange bars) and Annexin V positive and EGFP positive (blue bars) H1299-R213X-EGFP (FL) or H1299-R213X-ΔC-EGFP (ΔC) cells after treatment with 5 µM FUr or 100 µM G418 for 72 h. N = 3. In A and B, data are represented as mean ± SEM.