Fig. 7: 5-FU and FUr induce full-length p53 in vivo.
From: Translational readthrough of nonsense mutant TP53 by mRNA incorporation of 5-Fluorouridine

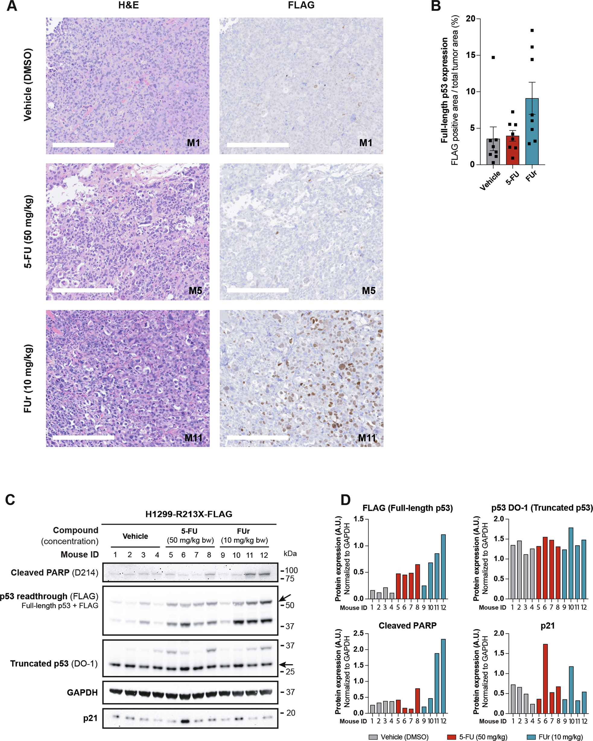
A, Representative images of hematoxylin and eosin (H&E) staining and immunohistochemistry (IHC) of FLAG for full-length p53 detection in H1299-R213X-FLAG xenograft tumors from mice treated with 50 mg/kg of body weight (mg/kg bw) of 5-FU or 10 mg/kg bw of FUr for 5 days in one week. Scale bars = 250 µm. B, Quantification of FLAG staining in Fig. 7A. Data are presented as percentage of FLAG-positive area relative to all tumor area. N = 4 mice in each treatment group, and two sections from each mouse tumor were stained and quantified. Each dot corresponds to one section, data are represented as mean ± SEM. C, Western blot analysis of H1299-R213X-FLAG xenograft tumors from mice treated with 50 mg/kg bw of 5-FU or 10 mg/kg bw of FUr for 5 days in one week. Readthrough induction was detected with FLAG antibody and truncated p53 with p53 antibody DO-1. Cleaved PARP was included as an apoptotic marker and was detected with Cleaved PARP D214 antibody. The p53 target p21 was detected with p21 F-5 antibody. GAPDH was used as loading control. Membrane was cut at 75 and 25 kDa. Upper part was blotted with Cleaved PARP antibody. Middle part was blotted with FLAG antibody, then washed and blotted with DO-1 antibody, washed and blotted with GAPDH antibody. Bottom part was blotted with p21 antibody. Upper arrow indicates full-length p53 and lower arrow truncated p53. D, Western blot quantification of Fig. 7C. Data are presented as expression of each indicated protein relative to GAPDH expression. Each bar corresponds to one mouse.