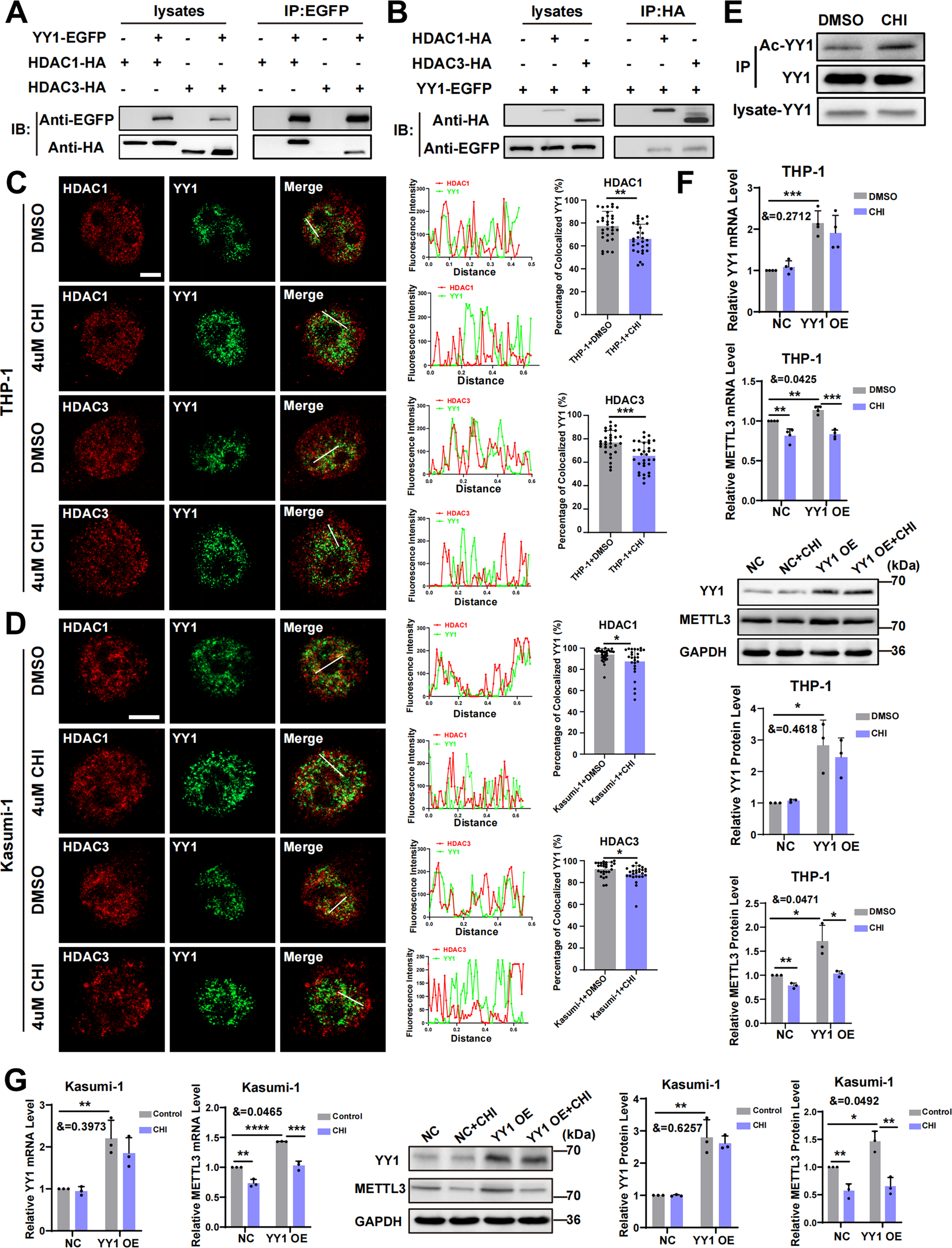
Fig. 3: HDACi disrupts the binding of YY1 and HDAC1/3 and inhibits METTL3 expression.

A, B Coimmunoprecipitation (Co-IP) assays for association of HDAC1/3 with YY1. A Co-transfected YY1-EGFP with HDAC1/3-HA, the cell extracts were prepared and precipitated with anti-EGFP beads, and detected by using immunoblotting with anti-EGFP and anti-HA antibodies. B Co-transfected HDAC1/3-HA with YY1-EGFP, the cell extracts were prepared and precipitated with anti-HA beads, and detected by using immunoblotting with anti-HA and anti-EGFP antibodies (n = 3). C, D Immunofluorescence colocalization of YY1 and HDAC1/3, THP-1 cells (C) and Kasumi-1 (D) cells were transfected with HDAC1/3-HA, with or without 4 μM CHI treatment for 1 h. YY1 was immunostained in green and HDAC1/3 in red. Line scans of colocalization images are depicted by white line with quantification shown at middle. The percentage of colocalized YY1 were shown at right. Scale bars, 5 μm. *P < 0.05; **P < 0.01; ***P < 0.001, t-test. E HEK293T cell extracts were prepared and precipitated with anti-YY1 antibody, and detected by using immunoblotting with anti-YY1 and pan-acetylated antibodies (n = 3). F, G q-PCR or western blotting analysis of YY1 and METTL3 expression at mRNA or protein level of THP-1 cells (F) or Kasumi-1 cells (G) with or without 4 μM CHI treatment for 24 or 48 h. *P < 0.05; **P < 0.01; ***P < 0.001; ****P < 0.0001, &= interaction effect, two-way ANOVA.