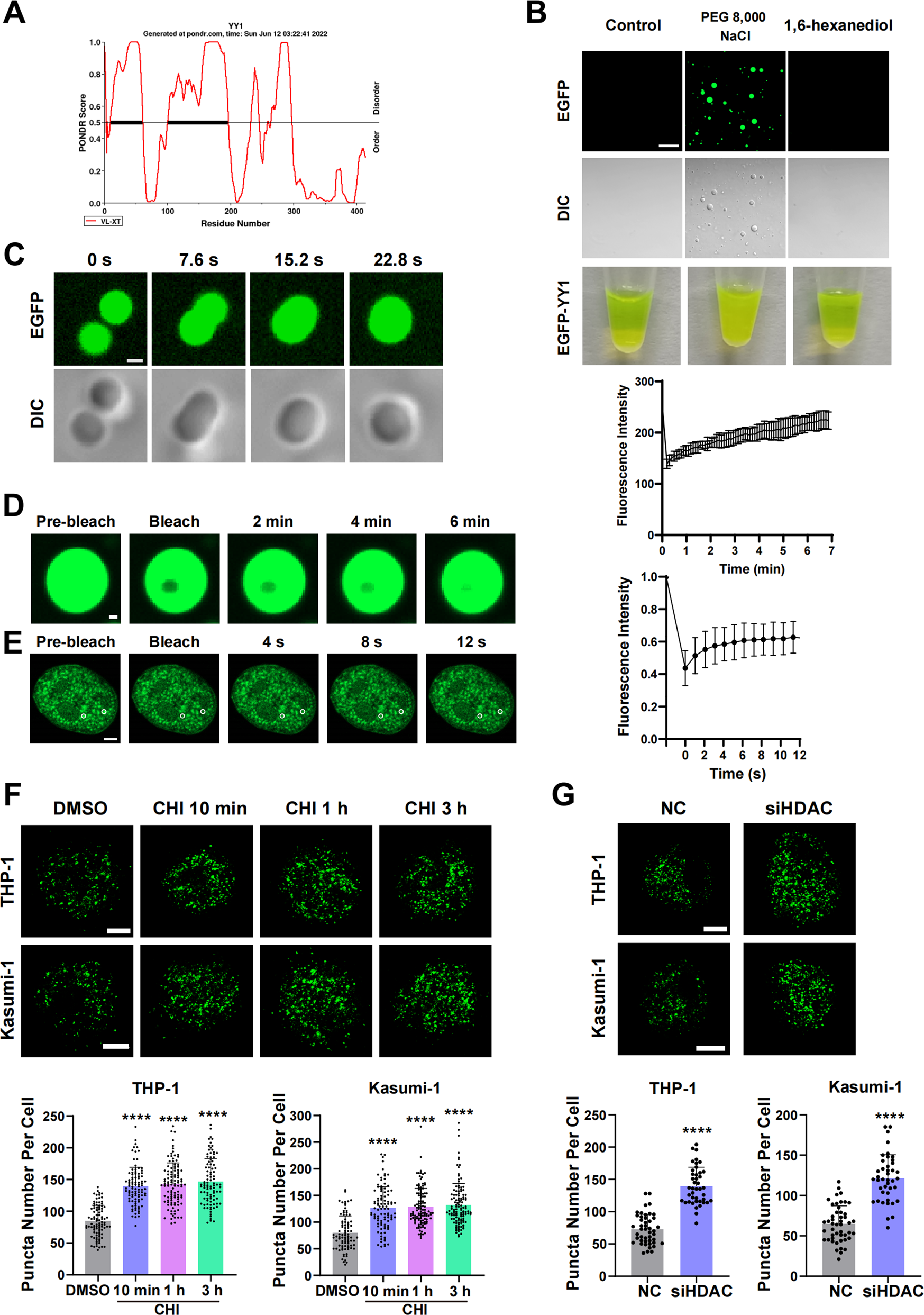
Fig. 5: YY1 undergoes phase separation in an HDAC1/3-dependent model.

A Disorder analysis of the YY1 amino acid isoform. The algorithms used were VLXT. The line indicates 0.5 disordered score, above which the amino acid sequence is disordered. B Fluorescence/DIC images and turbidity visualization of EGFP-YY1 droplet formation in a buffer containing 2 μl 4 M NaCl and 8 μl 10% PEG-8,000 (the same condition hereafter, if not specified). Scale bar, 20 μm. C Droplet fusion shown under fluorescent (top) and bright-field (bottom) illumination. Scale bar, 1 μm. D FRAP of YY1-EGFP droplets. FRAP curve is shown at right. Scale bar, 0.5 μm. E FRAP of YY1 in U2OS cells. FRAP curve is shown at right. Scale bar, 5 μm. F THP-1 and Kasumi-1 cells treated with 4 μM CHI, endogenous YY1 immunofluorescence (top), and number of fluorescent particles (bottom). ****P < 0.0001, t-test. Scale bars, 5 μm. G THP-1 and Kasumi-1 cells were transfected with si-NC or siHDAC1 and siHDAC3, endogenous YY1 immunofluorescence (top), and number of fluorescent particles (bottom). ****P < 0.0001, t-test. Scale bars, 5 μm.