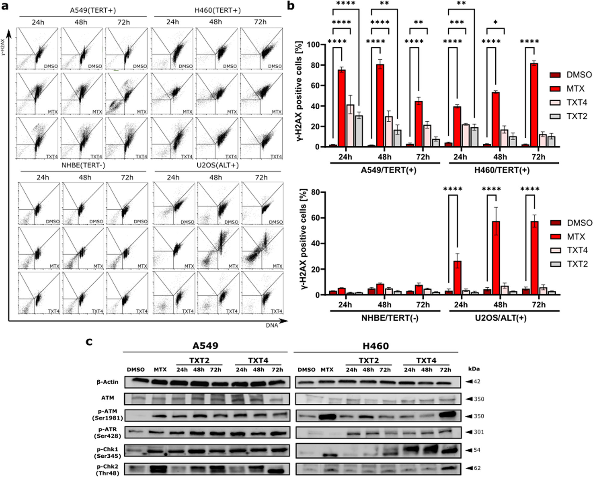
Fig. 3: TXT derivatives evoke a DNA damage response in telomerase-positive cancer cells.
From: Teloxantron inhibits the processivity of telomerase with preferential DNA damage on telomeres

a Representative histograms of the time-dependent assessment of γ-H2AX accumulation by flow cytometry in A549, H460, NHBE, and U2OS cell lines exposed to equitoxic amounts of TXT2, TXT4, and of reference compound MTX. b Percentage of cells that stained positive for γ-H2AX as assessed by flow cytometry. Data represent mean values ± sd from at least three independent experiments. *p < 0.01, **p < 0.001, ***p < 0.0001, and ****p < 0.00001 (two-way ANOVA and post hoc Dunnett’s test). c Representative Western immunoblot showing the levels of DNA damage-related proteins in TXT2- and TXT4- treated A549 and H460 cells. DMSO and MTX were included as negative and positive controls, respectively. β-actin was used to ensure equal protein loading.