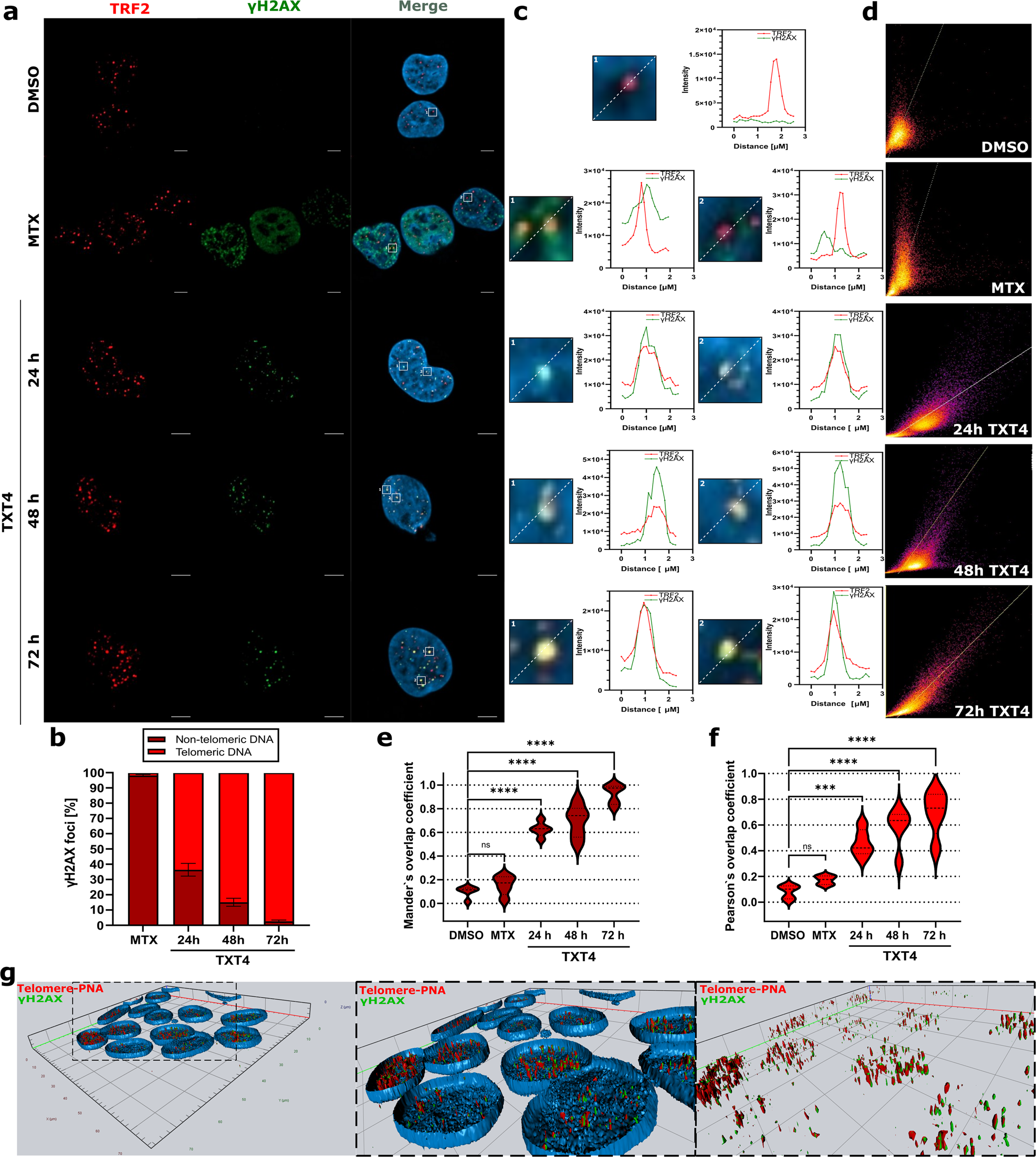
Fig. 4: TXT4 induces telomere dysfunctions in TERT-positive cells.
From: Teloxantron inhibits the processivity of telomerase with preferential DNA damage on telomeres

a Representative high-resolution images obtained by laser scanning confocal microscopy showing the colocalization of γ-H2AX and TRF2 as a function of time in A549 cells after treatment with TXT4. DMSO and MTX were included as reference controls. Scale bars=10 μm. Nuclei were counterstained with DAPI; b Quantification of γ-H2AX nuclear foci. Bright red bars indicate the fraction (%) of γ-H2AX nuclear foci that localize at the telomeric level within the overall amount of DNA damage nuclear foci; c Representative line scans showing the overlapping between γ-H2AX (green) and TRF2 (red) fluorescent signal corresponding to the marked area reported in a; d Scatter plots showing the overlapping between γ-H2AX (green) and TRF2 (red) fluorescent signal corresponding to the colocalization of pixels in the images reported in a; e, f Graphical representation of the calculated Mander’s and Pearson’s overlapping coefficients. Error bars represent the sd of data obtained in at least n = 15 randomly selected locations on the slide. ns > 0.05, **p < 0.001, ***p < 0.0001, and ****p < 0.00001 compared to DMSO (two-way ANOVA); g Combined immunofluorescence and telomeric FISH (fluorescence in situ hybridization) showing the co-localization between γ-H2AX (green) and telomeric DNA (red) in A549 cells exposed for 72 h to TXT4. A 3-D reconstruction of microscopy images captured in Z-stack has been reported.