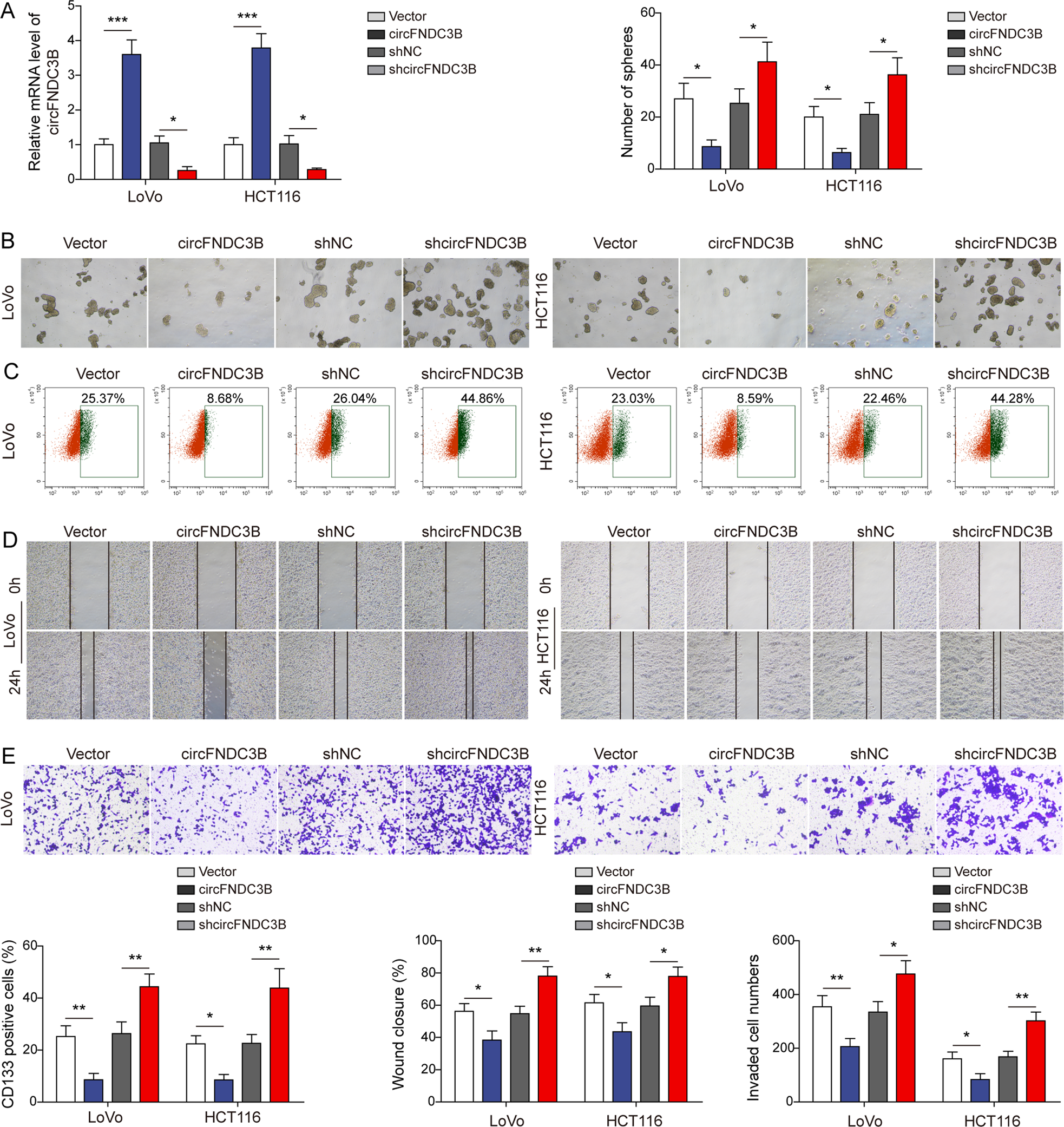
Fig. 2: circFNDC3B suppresses CRC stemness and metastasis.

A The circFNDC3B level in transfected CRC cells was detected by qRT-PCR. B Representative sphere images of transfected CRC cells. C CD133+ cells were analyzed by flow cytometry with quantitative analysis in CRC cells transfected with circFNDC3B overexpression vector or sh-circFNDC3B. D Cell migration was monitored by wound healing assay with quantitative analysis in CRC cells transfected with circFNDC3B overexpression vector or sh-circFNDC3B. E Cell invasion was measured by Transwell invasion assay with quantitative analysis in CRC cells transfected with circFNDC3B overexpression vector or sh-circFNDC3B. *P < 0.05, **P < 0.01, ***P < 0.001.