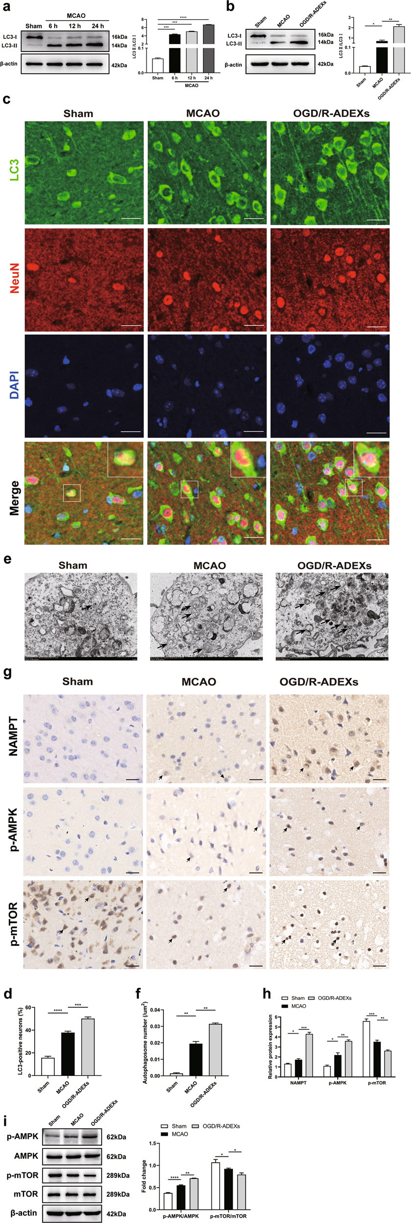
Fig. 7: OGD/R-ADEXs injection after MCAO/R enhances autophagy through AMPK/mTOR signaling.

a The expressions of LC3 II/I were determined by western blotting of sham-operated nice and in MCAO mice after different durations of reperfusions (n = 5). b The expressions of LC3 II/I were determined by western blotting of MCAO mice injected with OGD/R-ADEXs (n = 5). c, d Representative photomicrographs and quantitation of LC3-positive puncta in MCAO mice injected with OGD/R-ADEXs (n = 5). Scale bar: 20 μm. e, f The autophagosomes were detected by transmission electron microscopy in MCAO mice injected with OGD/R-ADEXs (n = 5). Scale bar: 1 μm. g, h The expressions of Nampt, p-AMPK, and p-mTOR were determined by immunohistochemistry in MCAO mice injected with OGD/R-ADEXs (n = 5). Scale bar: 20 μm. i The expressions of p-AMPK/AMPK and p-mTOR/mTOR were determined by western blotting of MCAO mice injected with OGD/R-ADEXs (n = 5). Data are shown as the mean ± SD of at least three independent experiments. *P < 0.05; **P < 0.01; ***P < 0.001; ****P < 0.0001. Mice underwent the surgery except that the filament was not inserted into ICA (Sham); Mice was exposed to MCAO followed by administration of PBS (MCAO); OGD/R-ADEXs, exosomes isolated from OGD/R astrocytes.