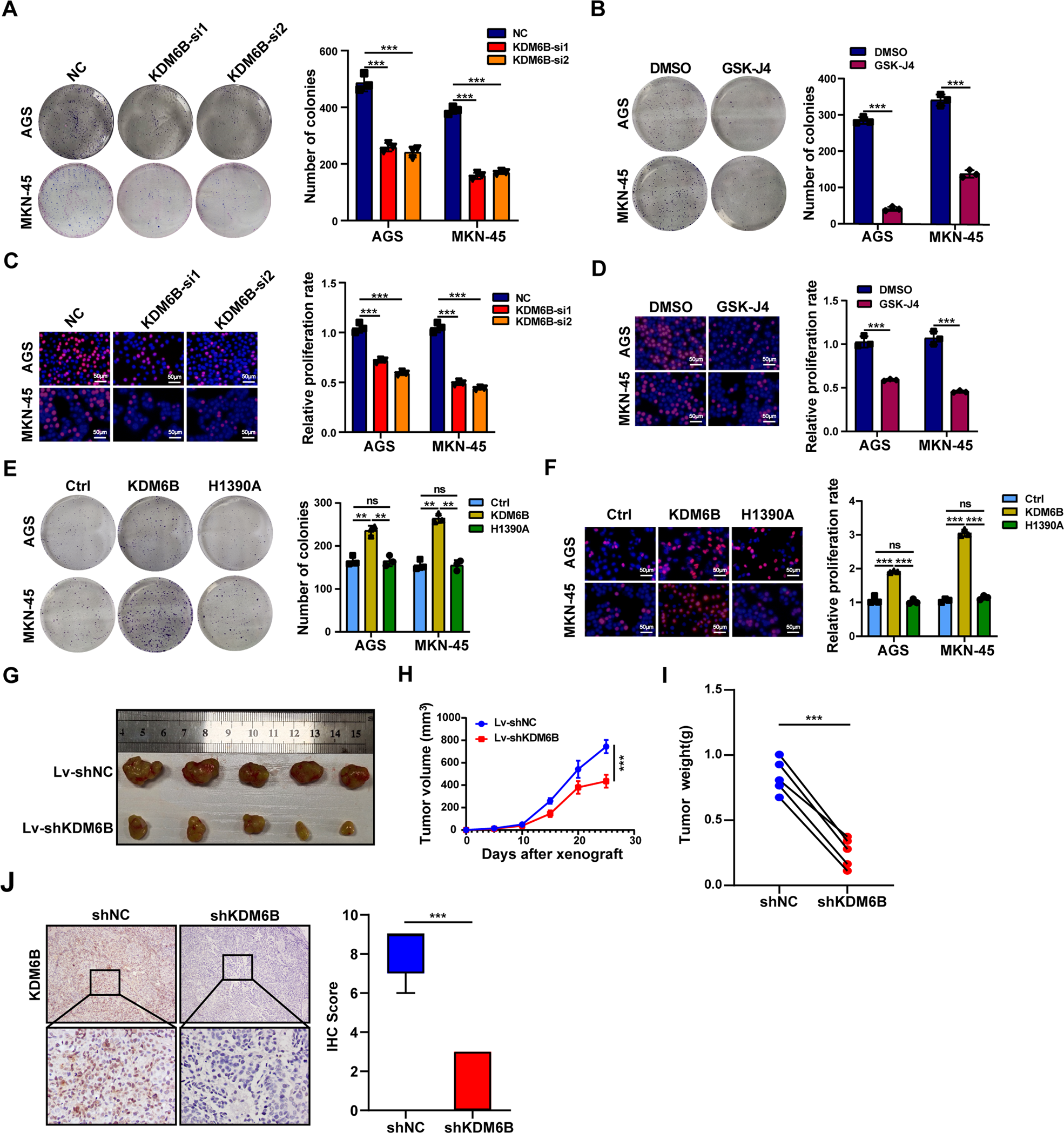
Fig. 2: KDM6B promotes the proliferation of gastric cancer cells.
From: KDM6B promotes gastric carcinogenesis and metastasis via upregulation of CXCR4 expression

A After transfection of siKDM6B and NC (negative control) in gastric cancer cells, the cells clone-forming ability was examined, and the bar graph on the right is the statistical result. B Gastric cancer cells were transfected with the KDM6B inhibitor, GSK-J4, and DMSO to detect the ability of the cells’ clone formation. The graph bar on the right is the statistical result. C After transfection of siKDM6B and the negative control NC in gastric cancer cells, cell proliferation was detected by the EdU assay, and the bar graph on the right is the statistical result. D Cell proliferation was detected by the EdU after the addition of the KDM6B inhibitor, GSK-J4, and DMSO in gastric cancer cells. The graph bar on the right is the statistical result. E The ability of clone formation was detected after transfection of the gastric cancer cells with KDM6B plasmids (WT or H1390A). The graph bar on the right is the statistical result. F Cell proliferation was detected by the EdU assay after transfection of in gastric cancer cells with KDM6B plasmids (WT or H1390A). The bar graph on the right is the statistical result. G Images of subcutaneous tumors in two groups. H In vivo tumor growth curves were plotted. I Comparative statistics of tumor weights of the two groups of mice. J IHC staining to detect the expression of KDM6B in xenograft tumors. **p < 0.01, ***p < 0.001, ns: not significant.