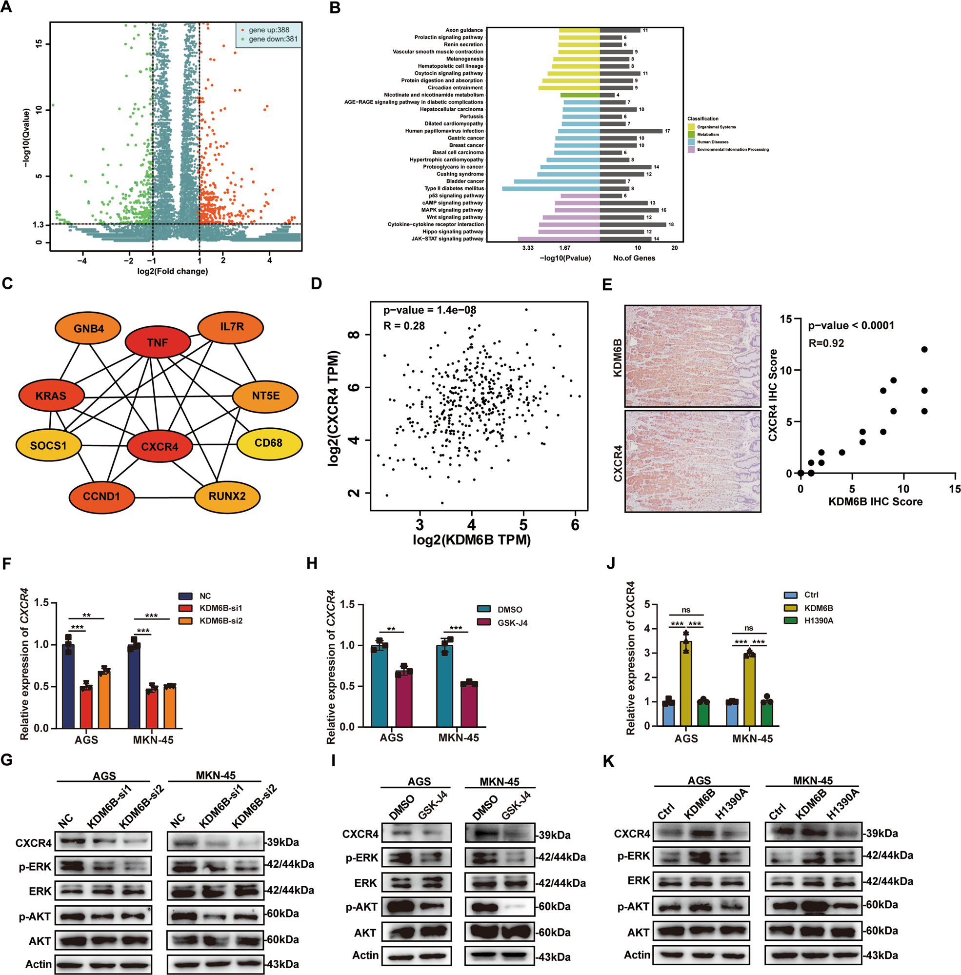
Fig. 4: CXCR4 is a target gene downstream of KDM6B.
From: KDM6B promotes gastric carcinogenesis and metastasis via upregulation of CXCR4 expression

A Volcano plot showing the differential gene expression obtained by RNA-Seq after KDM6B knockdown (|log2 (Fold Change | )>1, Q value < 0.05). B Histogram of differential gene pathway enrichment analysis obtained by RNA-Seq. C Relationship plot of genes in the top 10 of MCC scores in RNA-Seq differential gene protein interaction network. D Scatter plot showing the relationship map of KDM6B and CXCR4 mRNA expression obtained from GEPIA data. E Immunohistochemical staining for KDM6B and CXCR4. Scatter plot showing the relationship map of KDM6B and CXCR4 IHC Score. F RT-qPCR was performed to detect CXCR4 mRNA levels after KDM6B siRNA transfection. G Western blot was performed to detect the protein expression levels of CXCR4, AKT, p-AKT, ERK, and p-ERK after transfection of the cells with KDM6B siRNA. H RT-qPCR was performed to detect CXCR4 mRNA levels after addition of the KDM6B inhibitor, GSK-J4. I Western blot was performed to detect the protein expression levels of CXCR4, AKT, p-AKT, ERK, and p-ERK after addition of the KDM6B inhibitor, GSK-J4. J RT-qPCR was performed to detect CXCR4 mRNA levels after addition transfection of the cells with KDM6B plasmids (WT or H1390A). K Western blot was performed to detect the protein expression levels of CXCR4, AKT, p-AKT, ERK, and p-ERK after addition transfection of the cells with KDM6B Plasmids (WT or H1390A). **p < 0.01, ***p < 0.001, ns: not significant.