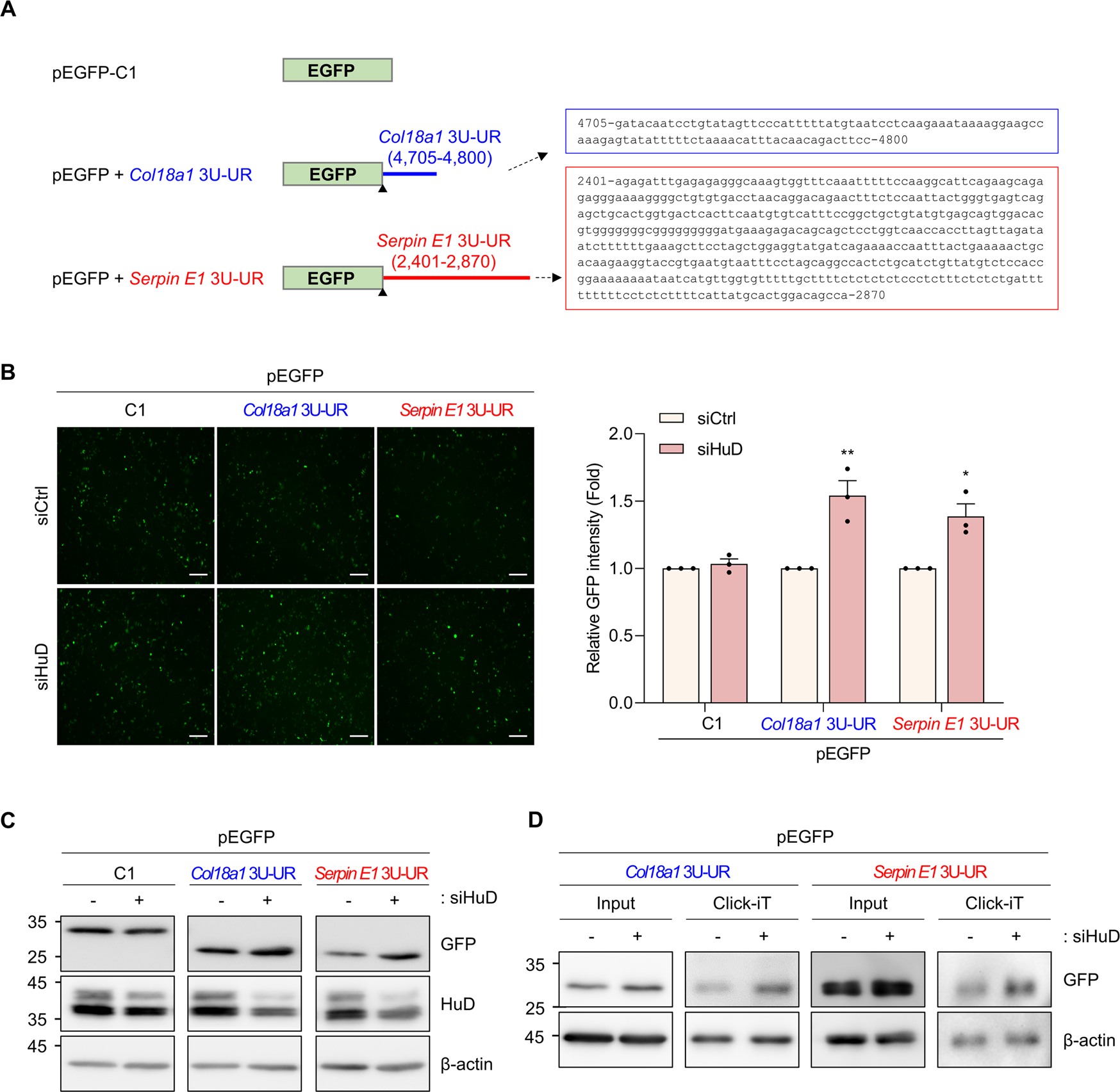
Fig. 5: HuD knockdown promotes the expression of EGFP reporters containing 3′UTRs of Col18a1 and Serpin E1 mRNAs.

A Schematics of EGFP reporters containing UR regions of Col18a1 mRNA 3U (blue) and Serpin E1 mRNA 3U (red). EGFP reporter plasmids, pEGFP + Col18a1 3U-UR and pEGFP + Serpin E1 3U-UR, were generated by inserting the UR regions of Col18a1 (4,705-4,800 nt, blue rectangle) and Serpin E1 (2,401-2,870 nt, red rectangle) mRNAs into pEGFP vector. ▲, termination codon. B, C After transfection of Neuro-2a cells with siRNAs and reporter plasmids, EGFP reporter expression was assessed by fluorescence microscopy (B) and western blotting analysis using GFP antibody (C). Scale bar, 200 μm. D Analysis of de novo protein synthesis using the Click-iT™ system. Newly synthesized proteins were metabolically labeled using L-azidohomoalanine (AHA) and biotin using the Click-iT™ reaction buffer. The biotin-labeled samples were isolated with streptavidin beads and assessed by western blotting analysis using GFP antibody. β-actin was used as a loading control. Data indicate the mean ± SEM and images are representative of three independent experiments. The statistical significance of the data was analyzed via Student’s t test; *p < 0.05; **p < 0.01.