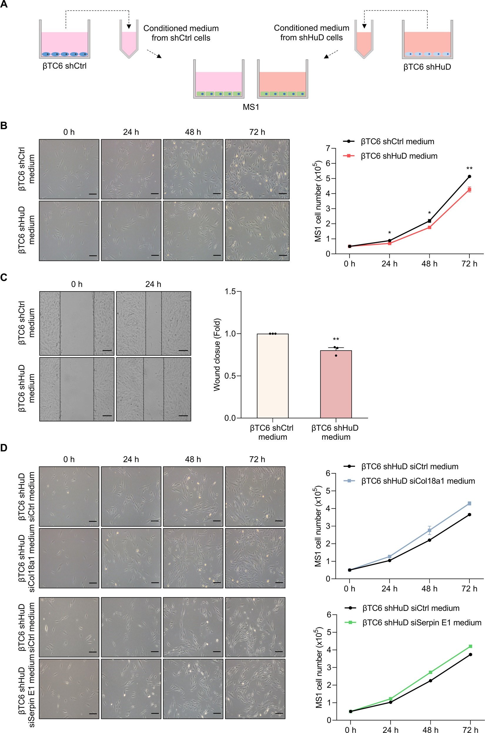
Fig. 6: The conditioned medium from βTC6 shHuD cells decreases the growth and migration of MS1 cells.

A Schematic diagram of the experimental procedure. B, C The conditioned medium from βTC6 shCtrl cells or βTC6 shHuD cells was collected and incubated with MS1 cells. The growth of MS1 cells was assessed by counting the number of cells at each time point (B). C Scratchwound healing assay. A scratch was made in the confluent monolayer culture of MS1 cells and cells were incubated with the conditioned medium of βTC6 cells. Relative wound closure of MS1 cells was quantified as the fold change of the migration distance to control distance after 24 h incubation. D After transfection of βTC6 shHuD cells with siRNAs, the conditioned medium was collected and incubated with MS1 cells. The growth of MS1 cells was assessed by counting the number of cells at each time point. Scale bar, 200 μm. Data indicate the mean ± SEM and images are representative. The statistical significance of the data was analyzed via Student’s t test; *p < 0.05; **p < 0.01.