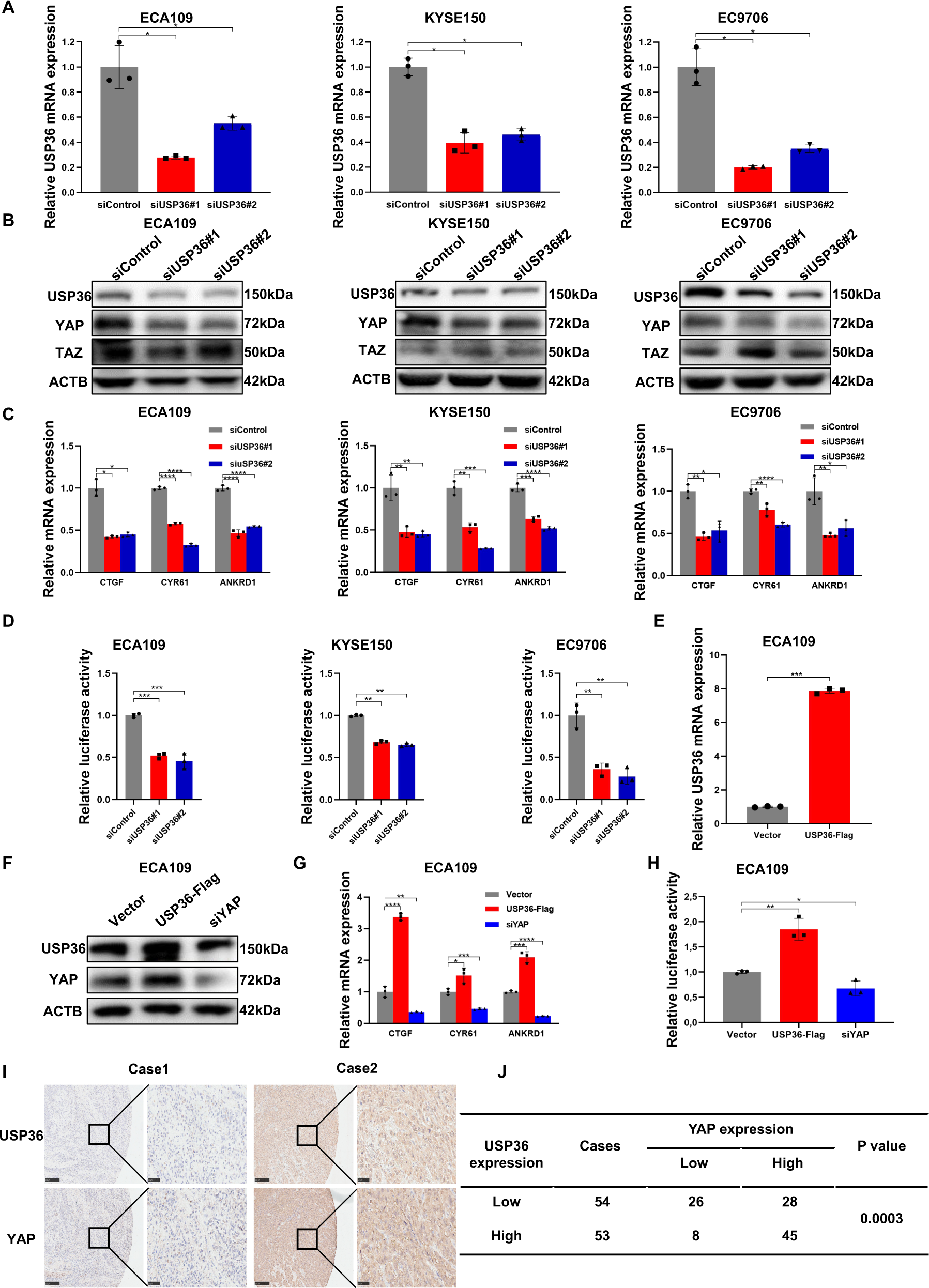
Fig. 2: USP36 positively regulates the Hippo pathway in ESCC cell lines.
From: USP36 facilitates esophageal squamous carcinoma progression via stabilizing YAP

A qPCR analysis of USP36 mRNA levels to validate knockdown efficiency in ECA109, KYSE150, and EC9706 cells. B Western blotting results showed that USP36 depletion decreased YAP protein levels in ECA109, KYSE150, and EC9706 cells transfected with two independent siRNA targeting USP36 for 48 h, respectively, however, did not affect TAZ protein levels. C qPCR results showed that USP36 depletion decreased Hippo target gene expression in ECA109, KYSE150, and EC9706 cells transfected with two independent siRNA targeting USP36 for 48 h, respectively. D USP36 depletion inhibited TEAD response element activity in ECA109, KYSE150, and EC9706 cells. Cell lines were transfected with siControl or siUSP36. After 24 h, the cells were transfected with TEAD luciferase reporter plasmids. After another 24 h, the cells were harvested for luciferase activity analysis. E qPCR analysis of USP36 mRNA levels to validate overexpression efficiency in ECA109 cells stable expressing USP36-flag or lentiviral vector. F Western blotting results showed that USP36 overexpression increased YAP protein levels in ECA109 cells stable expressing USP36-flag or lentiviral vector and siYAP decreased YAP protein levels. G qPCR results showed that USP36 overexpression increased Hippo target gene expression in ECA109 cells stable expressing USP36-flag or lentiviral vector, which was decreased by siYAP. H USP36 overexpression increased TEAD response element activity in ECA109 cells stable expressing USP36-flag or lentiviral vector, which was decreased by siYAP. I High USP36 expression was highly correlated with increased YAP levels in 107 human ESCC samples analyzed by IHC staining. Scale bar, 250 µm (left), 50 µm (right). J Statistical analysis of the correlation of USP36 with YAP expression in 107 human ESCC tumor samples. *P < 0.05, **P < 0.01, ***P < 0.001,****P < 0.0001.