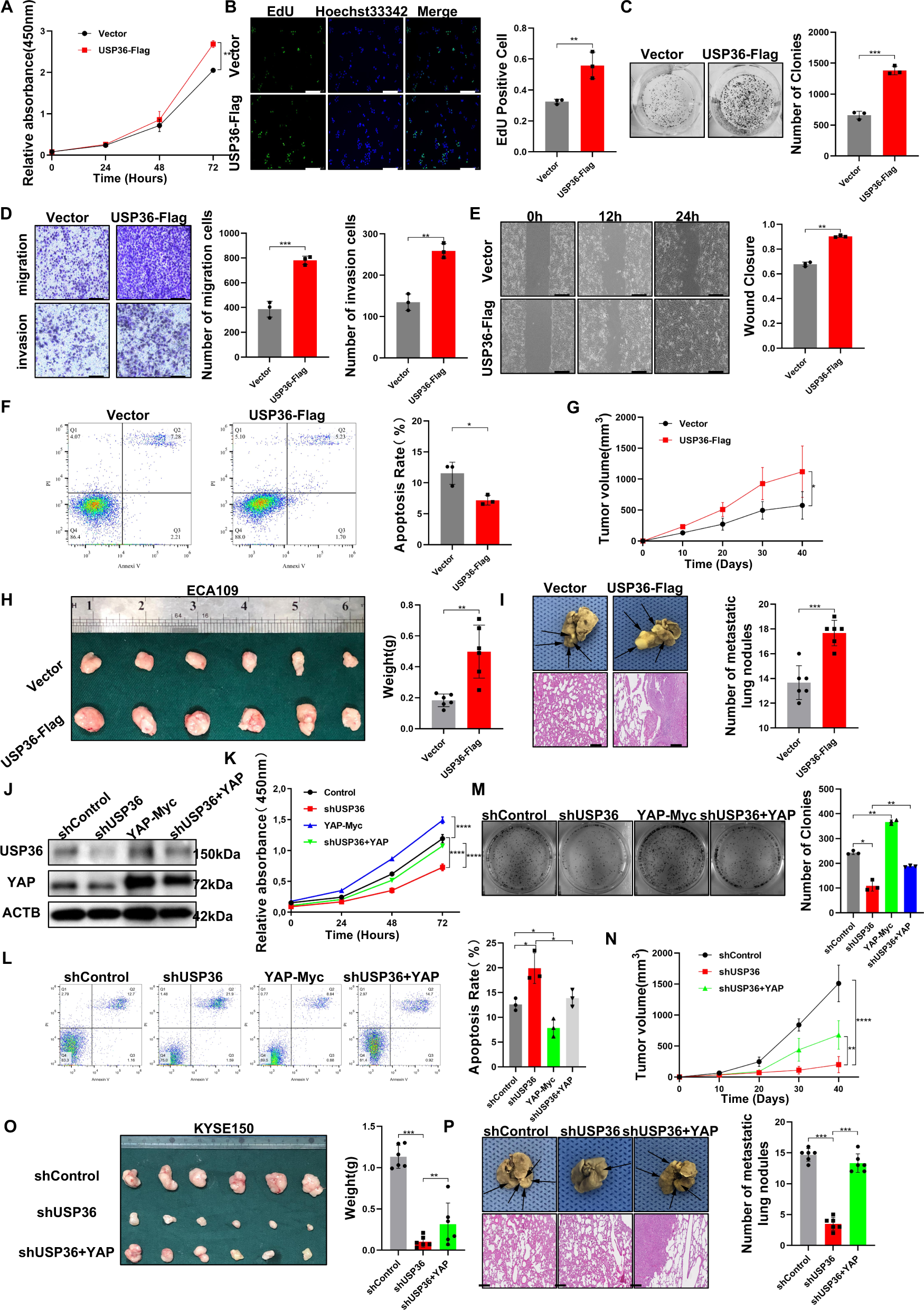
Fig. 4: USP36 depletion suppressed ESCC progression through Hippo/YAP signaling, and this effect was attenuated by YAP overexpression.
From: USP36 facilitates esophageal squamous carcinoma progression via stabilizing YAP

A–I ECA109 cells were transduced with lentiviruses expressing vector or USP36-Flag. A CCK-8 assay showed that overexpression of USP36 increased the proliferation ability of ECA109 cells. B EdU assay to showed the cell proliferation of ECA109 cells. ECA109 cells were labeled with EdU. Right panel showed quantification of EdU results. Green showed EdU-positive cells; blue showed cell nuclei; scale bar, 250 µm. C Colony formation showed that overexpression of USP36 activated proliferation. Right panel showed the quantification of colony formation assay results. D Transwell assays showed that overexpression of USP36 increased cell migration and invasion in ECA109 cells. Right panel showed the quantification of transwell assay results. Scale bar, 250 µm. E Overexpression of USP36 markedly increased cell migration, as shown by a wound healing assay. Right panel showed quantification of wound healing results. Scale bar, 250 µm. F Overexpression of USP36 inhibited apoptosis in ECA109 cells. Quantitative summary (right panel) of apoptosis analysis of FACS. G, H The overexpression of USP36 increased ESCC tumor growth in vivo. Tumor growth and tumor weight differed significantly in mice. Representative image was in Fig. S3C. I Overexpression of USP36 increased the metastatic ability of ECA109 cells in vivo. The black arrow denoted the pulmonary metastatic nodule. Right panel showed a quantitative analysis of tumor metastasis. Scale bar, 250 µm. J–P KYSE150 cells were transduced with lentiviruses expressing control or shRNA targeting USP36, following with YAP overexpression. J KYSE150 cells were subjected to immunoblotting as indicated. USP36 depletion decreased the YAP protein level, and this effect was attenuated by YAP overexpression. K Cell growth of KYSE150 cells were measured by CCK-8 assay showed that USP36 depletion inhibited the proliferative ability, which could be rescued by YAP overexpression. L Apoptosis of indicated KYSE150 cells were measured by FACs. USP36 depletion promoted apoptosis in KYSE150 cells, and this effect could be attenuated by YAP overexpression. Quantitative summary (right panel) of apoptosis analysis of FACS. M Colony formation assay showed that USP36 depletion inhibited proliferation, which could be rescued by YAP overexpression in KYSE150 cells. Right panel showed quantification of colony formation assay results. N, O YAP overexpression rescued the growth of xenograft tumors derived from cells with USP36 depletion in vivo. Representative image (O) and quantitative tumor weight (Right panel) were shown. P Overexpression of YAP suppressed the metastatic ability of cells with USP36 depletion in vivo. The black arrow denoted the pulmonary metastatic nodule. Right panel showed quantitative analysis of tumor metastasis. Scale bar, 250 µm. *P < 0.05, **P < 0.01, ***P < 0.001, ****P < 0.0001.