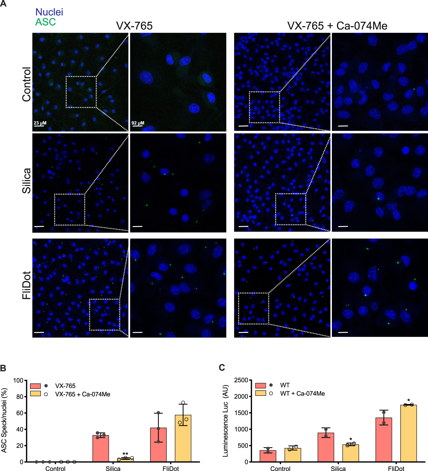
Fig. 4: Cathepsins are not required to induce ASC aggregation into specks or caspase-1 cleavage.
From: Lysosomal cathepsins act in concert with Gasdermin-D during NAIP/NLRC4-dependent IL-1β secretion

Bone marrow-derived macrophages (BMDM) from ASC mCitrine transgenic mice were pretreated with the cathepsin B inhibitor Ca-074Me and primed with LPS. Next, the cells were treated with the caspase-1 inhibitor VX-765 prior the stimulation with silica or with ultrapure flagellin extracted from Salmonella typhimurium inserted into DOTAP (FliDot). A Representative confocal imaging of cells showing the formation of ASC aggregates in their cytosol. ASC (green, mCitrine), nuclei (blue, DRAQ5). Data are representative of 3 independent experiments. B Quantification of ASC speck+ cells showed in A. The bars represent the average of three independent experiments ± SD. **p < 0.01 (Two-way ANOVA) C. Caspase-1 activity measured with Caspase-Glo®, arbitrary units (AU). The bars represent the average of two independent experiments ± SD. *p < 0.05 (Two-way ANOVA).