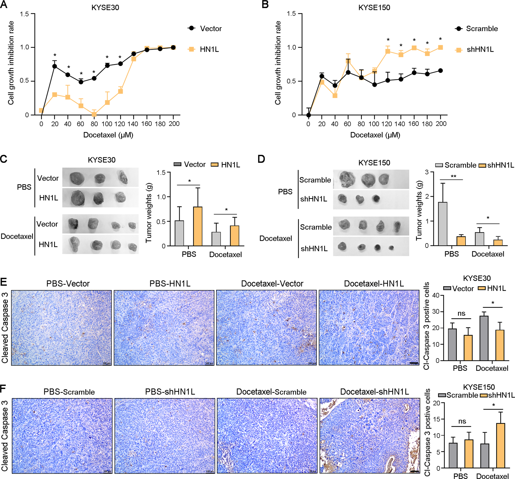
Fig. 4: HN1L reduces ESCC cells sensitivity to paclitaxel.

A The growth inhibition rate of KYSE30-Vector and KYSE30-HN1L cells under treatment of Docetaxel. B The growth inhibition rate of KYSE150-Scramble and KYSE30-shHN1L cells under treatment of Docetaxel. C KYSE30-Vector and KYSE30-HN1L cells were transplanted subcutaneously into nude mice and treated with Docetaxel. Xenograft tumor weights were counted in the right panel. D Xenograft tumor experiment was performed using KYSE150-scramble and KYSE150-shHN1L cells and treated with Docetaxel. E, F IHC staining with antibodies against cleaved Caspase 3 was performed on xenograft tumors. And the number of cleaved Caspase 3-positive tumor cells was counted. Scale bar, 100 μm. In all panels, data are presented as the mean ± SD; two-sided Student’s t test; *P < 0.05, **P < 0.01, ns: no significant difference.