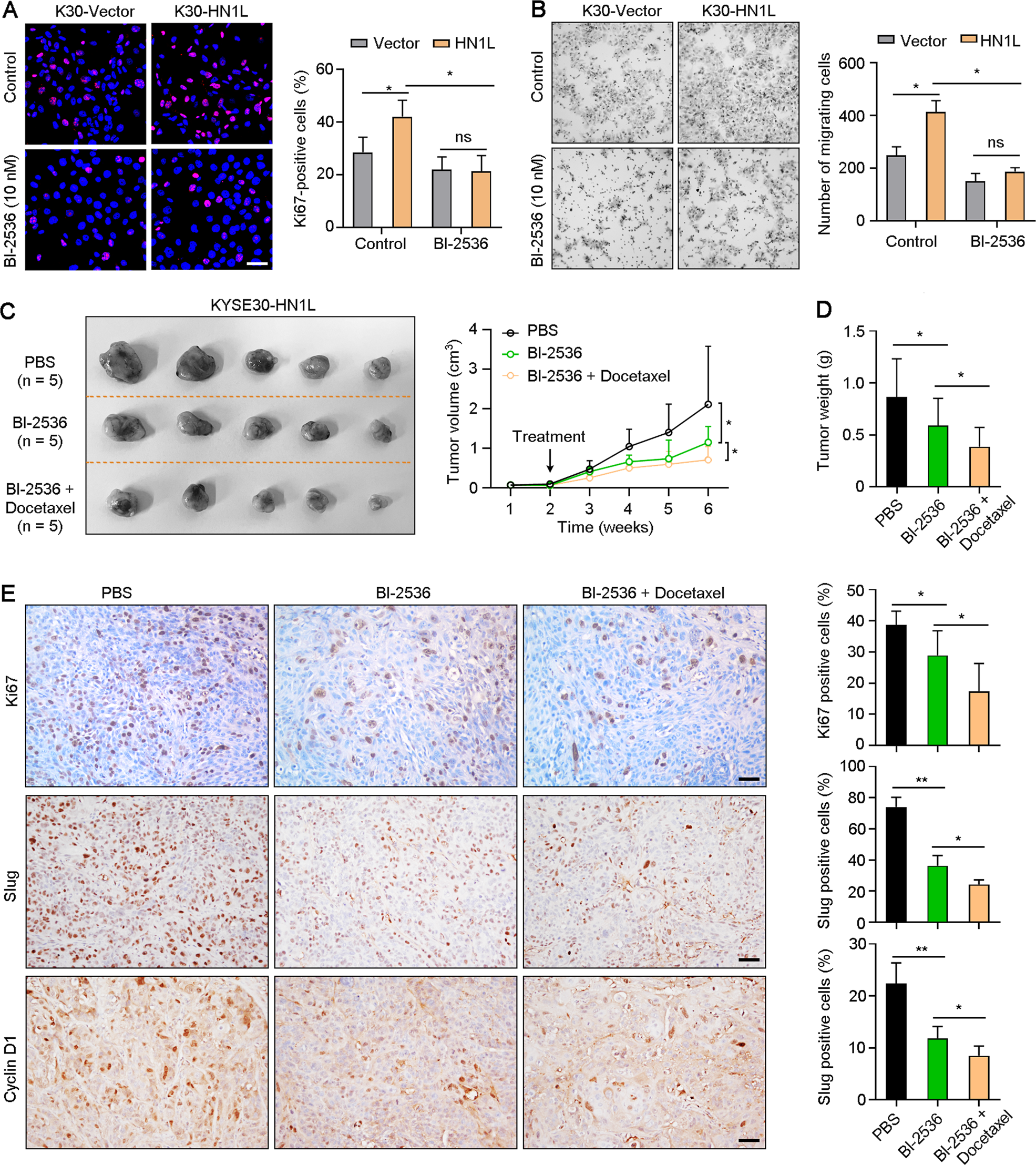
Fig. 7: Targeting PLK1 increases the sensitivity of ESCC cells to chemotherapy.

A IF staining of Ki67 showed the cell proliferation rate of KYSE30-Vector and KYSE30-HN1L under treatment of PLK1 inhibitor BI-2536. Scale bar, 20 μm. B Transwell migration assay was performed to test the cell migration ability of KYSE30-Vector and KYSE30-HN1L under treatment of BI-2536. C Xenograft tumors from KYSE30-HN1L cells were treated with BI-2536 (5 mg/kg) and Docetaxel (3 mg/kg) 2 weeks after cell injection. Medication was given twice a week for 2 weeks. Tumor volumes (C) and weights (D) were counted. E IHC staining with antibodies against Ki67, Slug, and Cyclin D1 was performed on xenograft tumors. Scale bar, 50 μm. In all panels, data are presented as the mean ± SD; two-sided Student’s t test; *P < 0.05, **P < 0.01, ns: no significant difference.