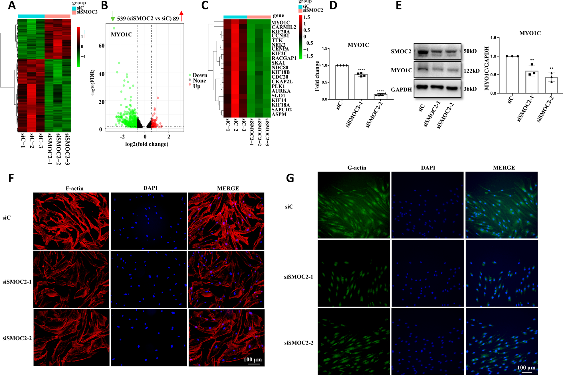
Fig. 3: Identification of MYO1C as a downstream target of SMOC2 in RA FLSs.

A, B Heatmap with hierarchical clustering and volcano plot analysis reveal differentially expressed mRNAs between RA FLSs transfected with SMOC2 siRNA (si-SMOC2-2) and those transfected with the control siRNA (siC) (FC-abs >1.5 and p-value < 0.05). Among which, MYO1C was the most downregulated gene. C Heatmap analysis of cytoskeleton-related genes in SMOC2-knockdown RA FLSs (FC-abs > 1.5 and p-value < 0.05). D Effect of SMOC2 knockdown on the mRNA expression of MYO1C. E Effect of SMOC2 knockdown on the protein expression of MYO1C. F, G Cell immunofluorescence was performed to detect alterations in the actin cytoskeleton in RA FLSs with SMOC2 knockdown. F Phalloidin (red) was used to stain F-actin, while DAPI (blue) was used to stain the nuclei. Original magnification, ×200. G DNase I (green) was applied to stain G-actin, while DAPI (blue) was used to stain the nuclei. Original magnification, ×200. Data are presented as the mean ± SD. ****p < 0.0001.