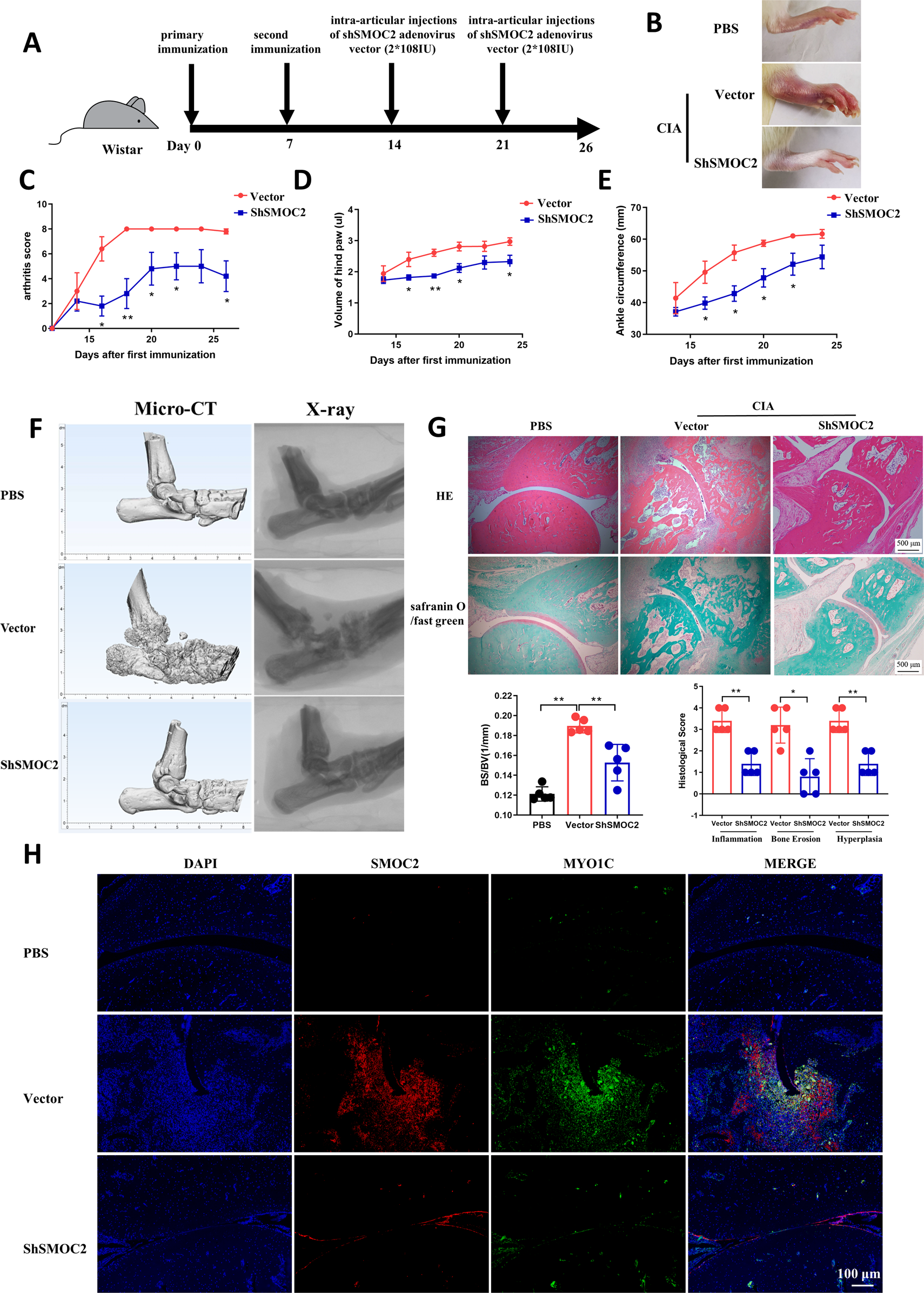
Fig. 7: Effect of SMOC2 knockdown on arthritis severity in rats with CIA.

A Wistar rats were immunized with bovine type II collagen (CII) emulsified in Freund’s adjuvant on Days 0 and Day 7. The CIA rats were injected intra-articularly with 2 * 108 PFU of Ad-shRNA-SMOC2 (n = 5) or the control shRNA vector (n = 5) on Day 14 and Day 21 in each ankle. B Representative images of the CIA rat ankles receiving Ad-shRNA-SMOC2 or the control shRNA vector and the control rat ankles receiving PBS on Day 26. C–E Effect of SMOC2 knockdown on arthritis scores (C), hind paw volumes (D) and ankle circumference (E) in CIA rats. F Micro-CT was performed to evaluate bone erosions in each group. The representative images are shown. The graphs show the quantification of bone erosion by bone surface (BS) divided by bone volume (BV). G Hematoxylin and eosin (H&E) and Safranin O (SO)-fast green staining were used for quantification of synovial inflammation, bone erosion and cartilage depletion of CIA rats. Representative images (original magnification, ×100) are shown. H Expression of SMOC2 and MYO1C was measured by immunofluorescence staining in synovial tissue from CIA rats. The representative images and quantification of the percentage of SMOC2-positive (red) and MYO1C-positive (green) cells. Original magnification, ×100. Data are presented as the mean ± SD. **P < 0.01, *P < 0.05.