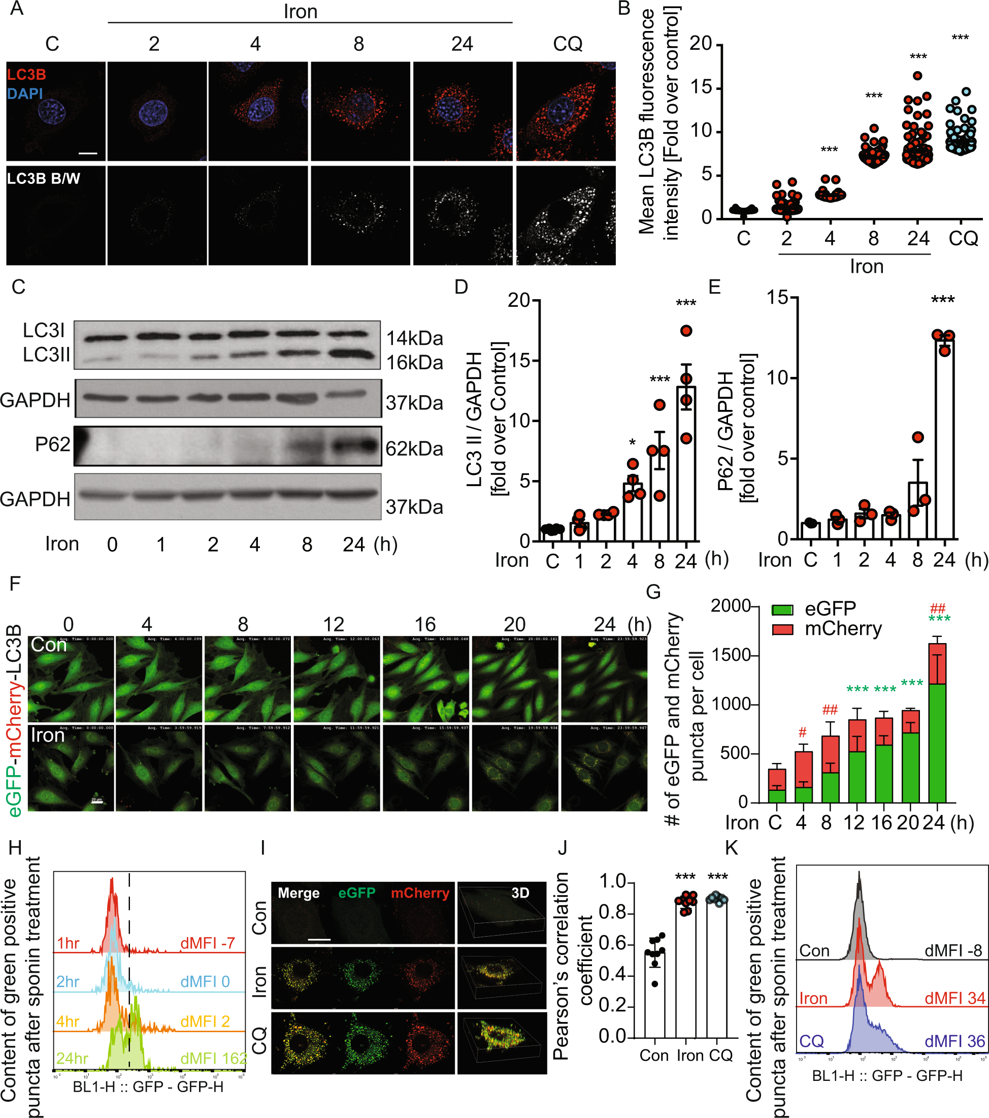
Fig. 4: Examination on iron-induced alterations in autophagy flux.

Representative immunofluorescent images detecting LC3B in response to 250 µM FeCl3, at 2, 4, 8, 24 h or CQ (30 µM, 24 h) and quantification of their mean fluorescent intensity A, B (n = 3). Representative western blotting images of LC3B and P62 C, and quantitation relative to GAPDH D, E after 250 µM FeCl3 for 1, 2, 4, 8, 24 h (n = 4). Representative confocal microscopy time lapse image of L6 cells stably expressing tandem fluorescent eGFP-mCherry-LC3B after treatment with 250 µM FeCl3 F. Quantification of eGFP-mCherry-LC3B puncta G (n = 3). eGFP fluorescence was measured by flow cytometry in L6 cells stably expressing tandem fluorescent eGFP-mCherry-LC3B treated with with 250 μM FeCl3 for 1, 2, 4 or 24 h after saponin permeabilization and cytoplasmic washout of the cells. eGFP dMFIs were quantified by subtracting the MFI of WT L6 cells from that of eGFP-mCherry-LC3B cells H (n = 3). Representative confocal image of L6 cells stably expressing tandem fluorescent eGFP-mCherry-LC3B after treatment FeCl3 (250 μM, 24 h) or CQ (30 µM, 24 h) I, Pearson’s correlation coefficient J, flow cytometer K (n = 3). Scale bar denotes 20 µm. All graphs show mean ± SEM and * = P < 0.05, ** = P < 0.01, *** = P < 0.001 versus control, #=P < 0.05, ##=P < 0.01, ###=P < 0.001 versus iron.