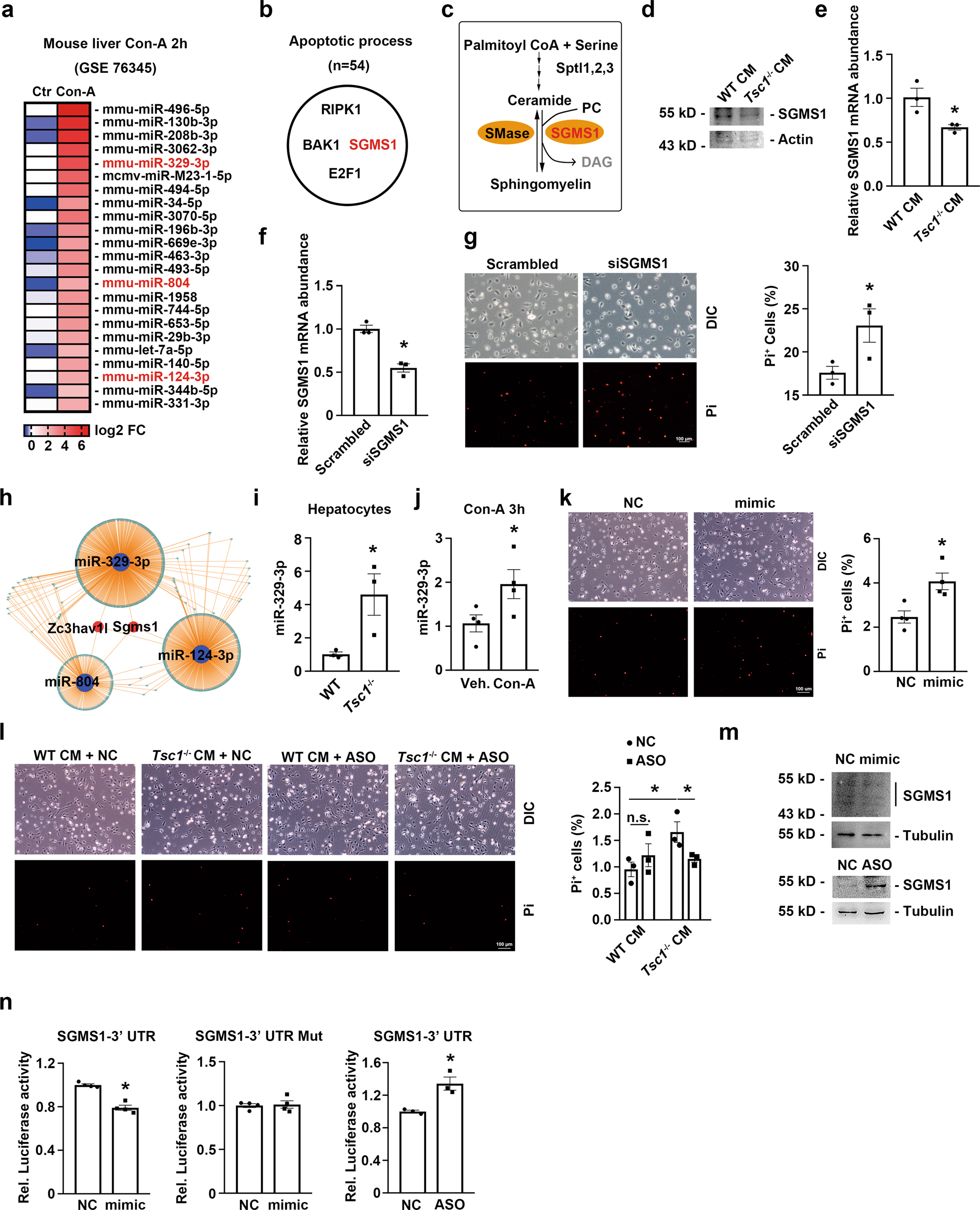
Fig. 3: The death of KCs is induced by the reduction of SGMS1 which is targeted by miR-329-3p from mTORC1 activated hepatocytes.

a Expression heatmap of the significantly upregulated miRNAs in mice injected with Con-A for 2 h as compared with normal controls (GSE76345) (fold change >4, p < 0.05, n = 4). b Gene ontology analysis of putative target genes of upregulated miRNAs using one selected gene ontology categories. c A scheme illustrating the role of SGMS1 which regulates the biotransformation of ceramide and sphingomyelin. Unmeasured analytes are shown in gray. d, e The mRNA and protein abundance of SGMS1 in primary KCs cultured with Tsc1-/- primary hepatocytes CM for 48 h, n = 3. f the mRNA abundance of SGMS1 in KCs transfected with siRNA for SGMS1 (siSGMS1), n = 3. g Left, representative Pi-staining images for primary KCs transfected with siSGMS1 for 48 h. Scale bar = 100 μm. Right, quantitative determination of Pi+ KCs among groups as indicated, n = 3. h The miRNA-mRNA regulatory network. miRNAs were indicated to deformed blue, and mRNAs were indicated to deformed green or red, respectively. i miRNA abundance for miR-329-3p in Tsc1-/- primary hepatocytes, n = 3. j miRNA abundance for miR-329-3p in liver tissues exposed to Con-A for 3 h, n = 4. k Left, representative Pi-staining images for primary KCs transfected with miR-329-3p mimic for 48 h. Scale bar = 100 μm. Right, quantitative determination of Pi+ KCs among groups as indicated, n = 4. l Left, representative Pi-staining images for primary KCs cultured with CMs for 48 h. The Tsc1-/- primary hepatocytes were transfected with miR-329-3p ASO for 48 h, respectively. Scale bar = 100 μm. Right, quantitative determination of Pi+ KCs among groups as indicated, n = 3. m Western blot assays showing the SGMS1 abundance in KCs transfected with the mimic or ASO for miR-329-3p. n SGMS1-3′ UTR luciferase activity assays using HEK293 cells transfected with control mimic or miR-329-3p mimic and control ASO or miR-329-3p ASO for 24 h. *p < 0.05.