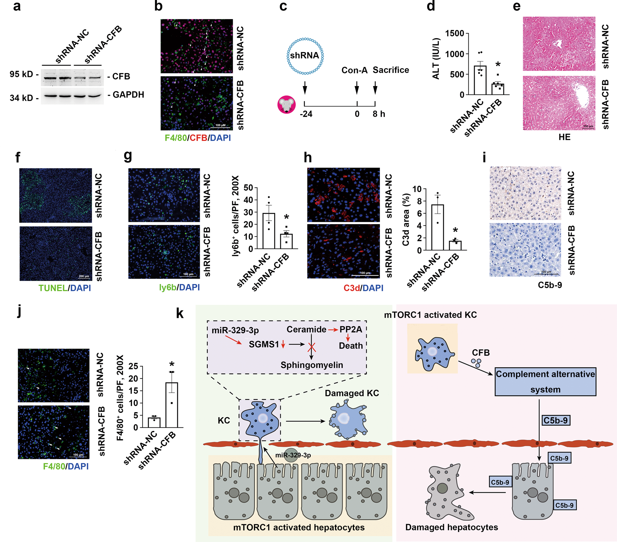
Fig. 6: Down regulation of CFB in liver protects against Con-A induced liver injury.

a Western blotting assay showing CFB expression in mouse livers after shRNA-CFB injection. b Representative co-immunofluorescent staining images for F4/80 with CFB (white arrows). Scale bar = 100 μm. c The strategy for establishing a mouse model of injection of shRNA-CFB and Con-A administration. d The ALT levels in serum of mice exposed to Con-A for 8 h, n = 6. e Representative HE-stained mouse livers. Scale bar = 100 μm. f Liver sections of were immunofluorescent stained with TUNEL. Scale bar = 200 μm. g Left, representative immunofluorescent staining images for ly6b. Scale bar = 100 μm. Right, quantitative determination of ly6b+ cells among groups as indicated, n = 4. h Left, representative immunofluorescent staining images for C3d. Scale bar = 100 μm. Right, quantitative determination of C3d area in a field of vision, n = 4. i Representative immunostaining images for C5b-9. Scale bar = 100 μm. j Left, representative immunofluorescent staining images for F4/80 (white arrows). Scale bar = 100 μm. Right, quantitative determination of F4/80+ cells among groups as indicated, n = 4. *p < 0.05. k Schematic working model on the role of mTORC1 activation in hepatocytes and KCs in the pathogenesis of ALD.