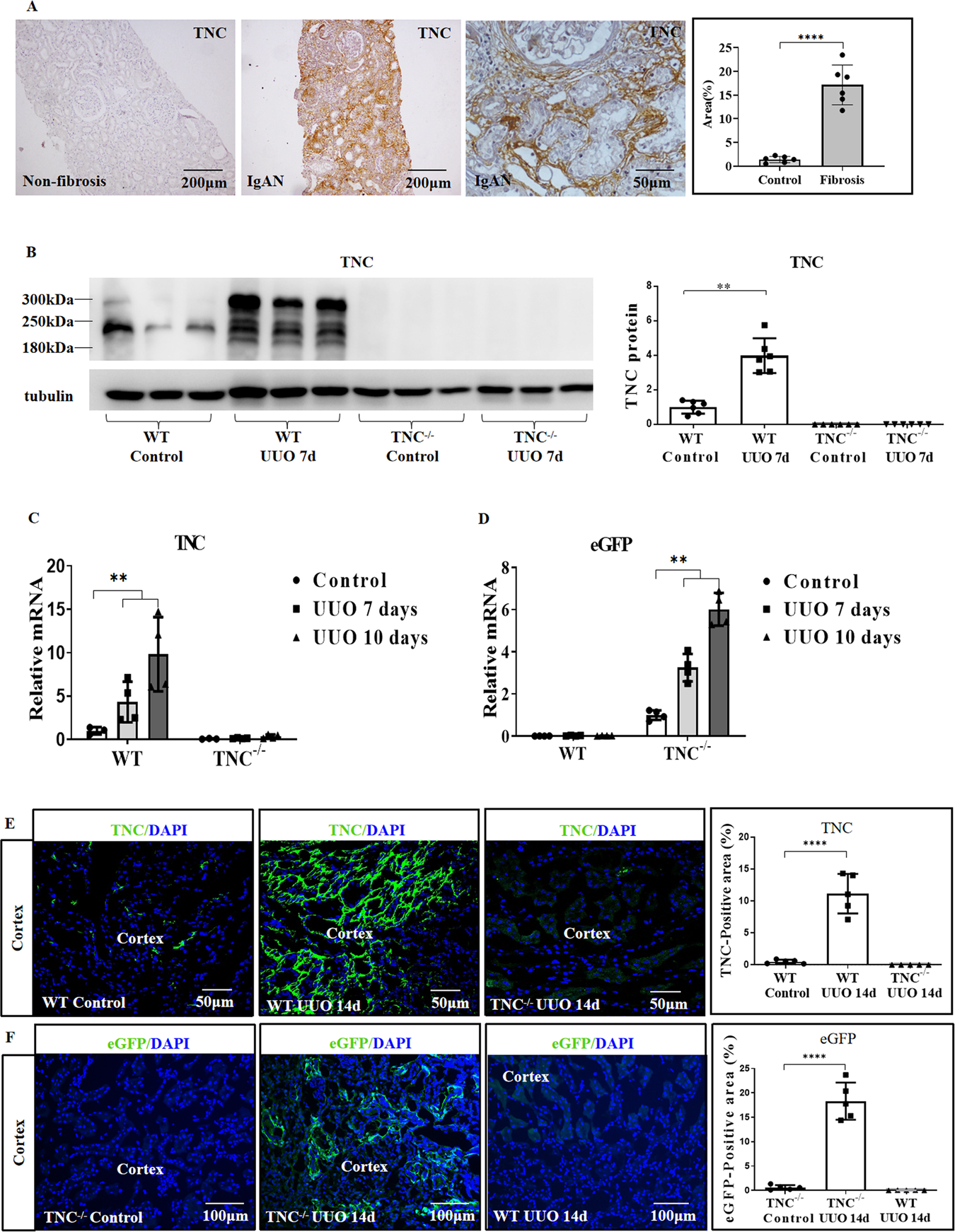
Fig. 2: TNC was significantly increased in the fibrotic kidneys.

In patients, TNC level was low in renal cortex of non-fibrotic kidney with minimal change disease, and significantly increased in fibrotic kidneys with IgA nephropathy (A, n = 6, p < 0.0001). In UUO induced kidney fibrosis mouse model, TNC protein was dramatically increased with different splicing variants (B, n = 6, p < 0.01), and TNC mRNA in wild-type mice and eGFP mRNA in eGFP reporter mice were also significantly elevated (C, D, n = 4 for each time point p < 0.01). IF showed that TNC was markedly increased in renal cortex, and eGFP staining in the reporter mice confirmed this result (E, F, n = 5, p < 0.0001).