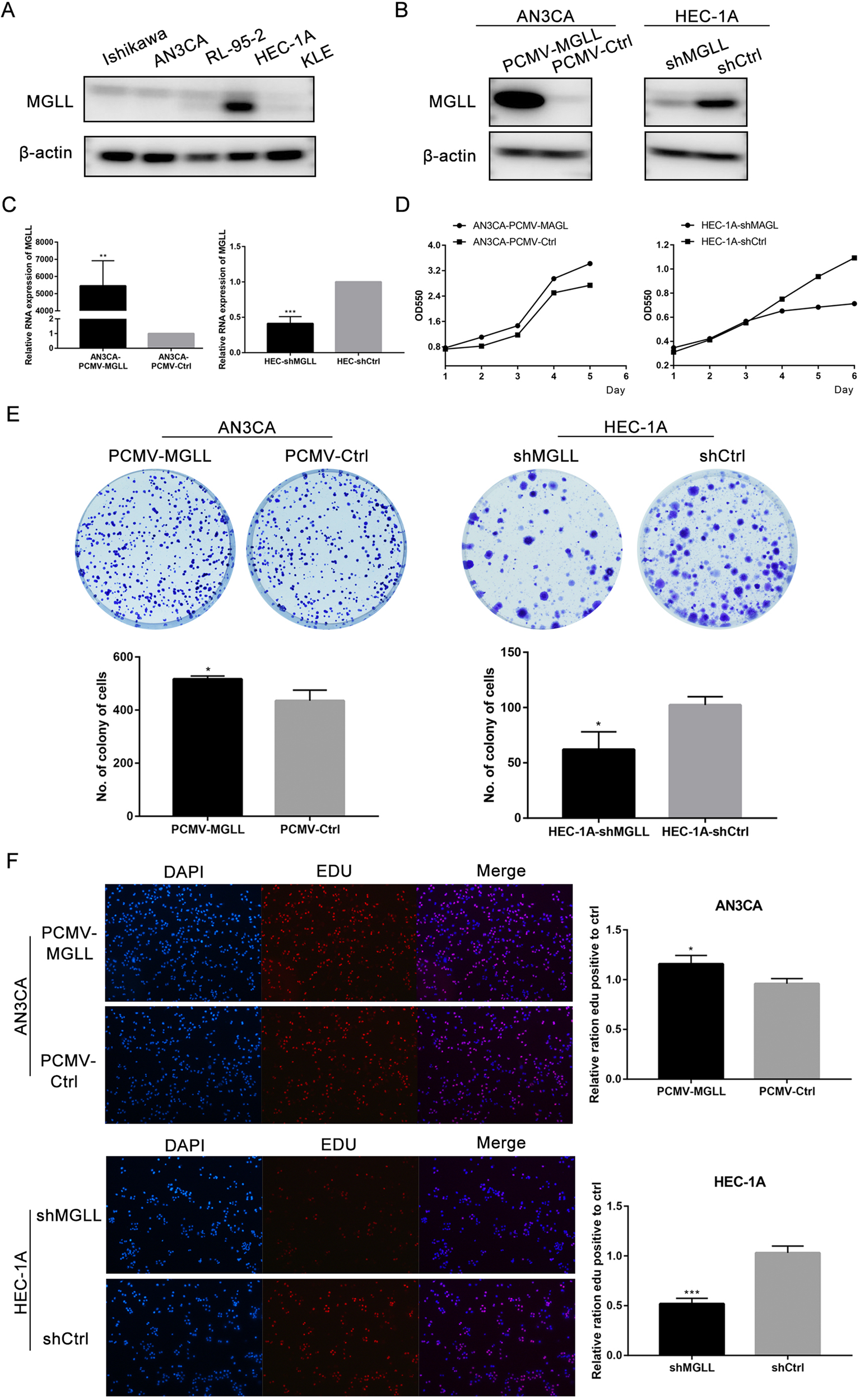
Fig. 2: MGLL promotes the proliferation and inhibits the apoptosis of EAC cells.


A Expression of MGLL in Ishikawa, AN3CA, RL95-2, HEC-1A and KLE cells. B Protein level of MGLL in AN3CA cells after MGLL knockdown and in HEC-1A cells after MGLL overexpressed. C mRNA level of MGLL in AN3CA cells after MGLL knockdown and in HEC-1A cells after MGLL overexpressed. D Growth curves of cells after MGLL deletion or overexpression compared with control cells. E The effect of MGLL overexpression and inhibition on colony formation. F Proliferation rates of cells overexpressing or knocking-out MGLL by EDU incorporation assay. G Proportion of apoptotic cells presented by apoptosis assay in cells after overexpression or knockdown of MGLL. H Expression of CDK4, CyclinD1, Bcl-2, cleaved-PARP and cleaved-caspase3 were determined by Western blot assay in EAC cells after overexpression or knockdown of MGLL. All experiments were repeated three times at least. *P < 0.05, **P < 0.01, ***P < 0.001 and ****P < 0.0001 for statistical analysis of the indicated groups.