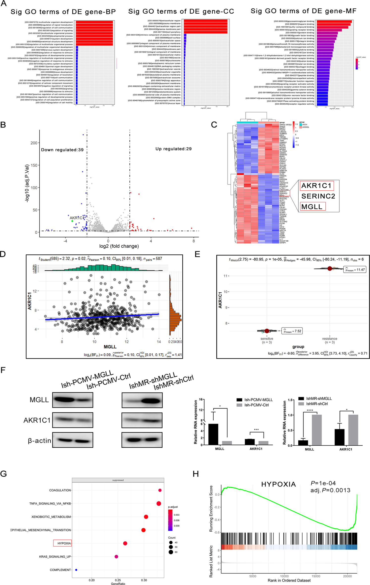
Fig. 6: MGLL induces the progesterone resistance in EAC by mediating the generation of ROS and regulating AKR1C1.


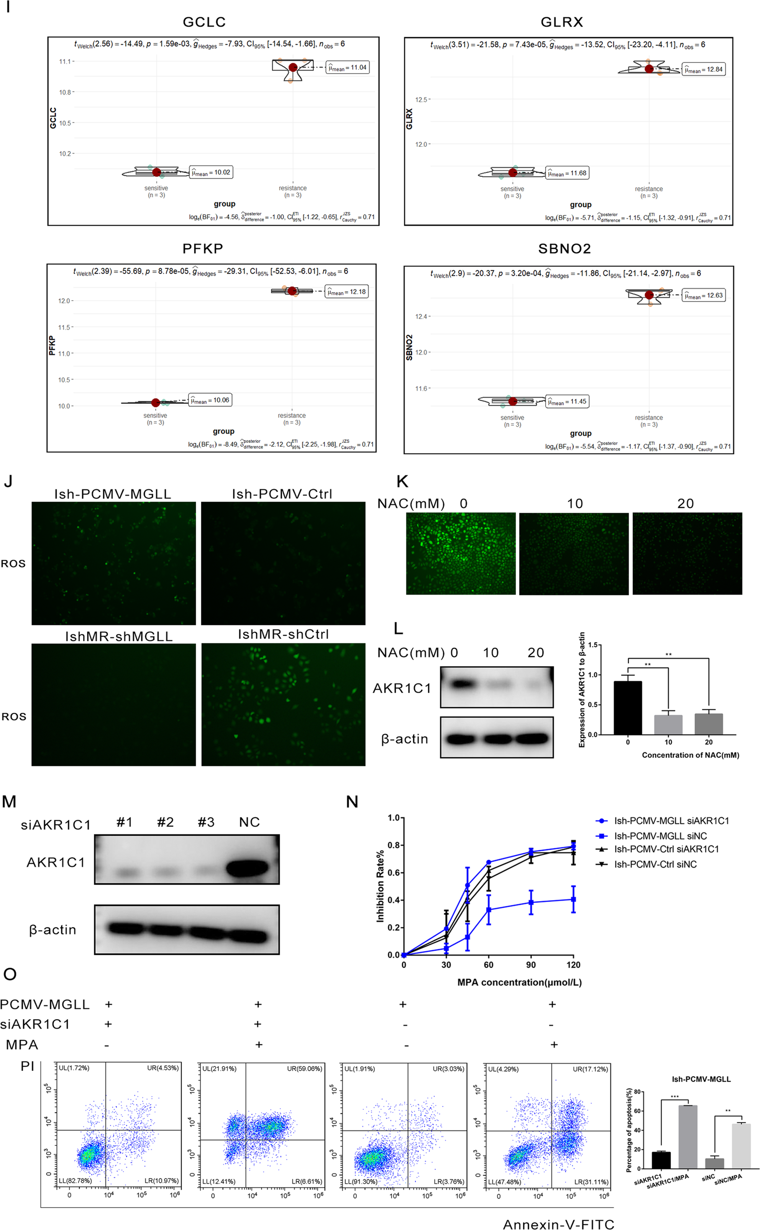
A GO Enrichment of DEGs in IshMR-shMGLL and IshMR-shCtrl cells, including in GO-BP (biological process), GO-CC (cellular component), and GO-MF (molecular function, MF) pathway analysis. B Volcano plot of RNA-seq from microarray data in IshMR-shMGLL and IshMR-shCtrl cells. The blue and red dots represent DEGs based on a |FC| of ≥3. The green dot represents AKR1C1. C Hierarchically clustered heatmap of differentially expressed genes in IshMR-shMGLL and IshMR-shCtrl cells. AKR1C1 and MGLL are closely located in the heatmap. D The relationship of MGLL and AKR1C1 in the TCGA database of EC. E The violin plot depicts the expression distribution of AKR1C1 between IshMR and Ish cells. F Western blot assay demonstrated that MGLL could regulate the expression of AKR1C1. G GSEA analysis revealed that hypoxia was enriched after knockdown of MGLL. H GSEA analysis revealed that hypoxia was repressed in MGLL knockdown cells. I ROS related markers were highly expressed in the progesterone-sensitive cell line. J The generation of intracellular ROS in Ish cells with PCMV-MGLL or PCMV-Ctrl and IshMR cells with shMGLL or shCtrl. The green spots represent the generation of ROS. K Levels of ROS decreased with increasing concentrations of NAC in IshMR cells. L The expression of AKR1C1 after inhibition of ROS with NAC. M Expression of AKR1C1 in Ish-PCMV-MGLL cells after transfected with siAKR1C1 or siNC for 72 by Western blot assay. N Growth curves in Ish-PCMV-MGLL cells after transfected with siAKR1C1 or siNC with different-dose MPA by MTT assay. O Apoptosis in Ish-PCMV-MGLL cells after transfected with siAKR1C1 or siNC with 30 μM MPA for 48 h by flow cytometry assay. All experiments were repeated three times at least. *P < 0.05, **P < 0.01, ***P < 0.001, and ****P < 0.0001 for statistical analysis of the indicated groups.