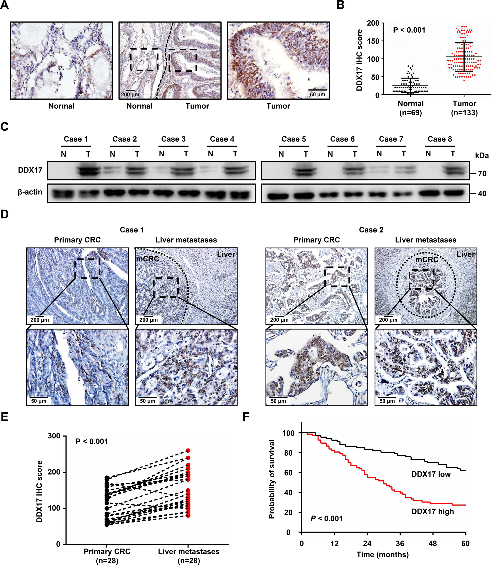
Fig. 1: DDX17 is upregulated in CRC and correlates with CRC liver metastasis.

A A representative immunohistochemical staining image of DDX17 in human CRC tissue. B Relative DDX17 protein expression in 69 normal mucosa tissue samples and 133 CRC tissue samples. C Western blot analysis of DDX17 levels in CRC tissues and patient-matched adjacent normal tissues. D Two representative immunohistochemical staining images of DDX17 in CRC liver metastasis and patient-matched primary CRC samples. E Relative DDX17 protein expression in 28 pairs of primary CRC and CRC liver metastasis tissues. F Kaplan–Meier analysis of the overall survival of CRC patients based on DDX17 protein levels.