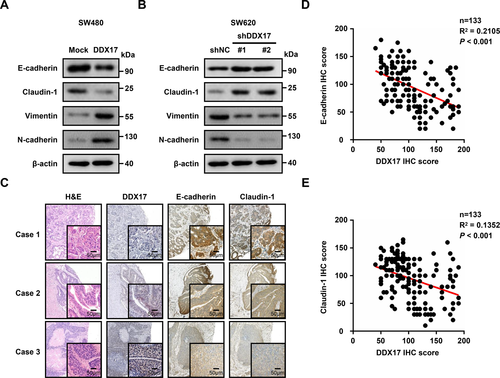
Fig. 3: DDX17 induces EMT progression in CRC.

A Western blot analysis of EMT marker expression in DDX17-overexpressing and mock SW480 cells. B Western blot analysis of EMT marker expression in DDX17-deficient and control SW620 cells. C Representative immunohistochemical staining images of DDX17, E-cadherin, and Claudin-1 levels in CRC tissues. D Correlation analysis between the protein expressions of DDX17 and E-cadherin in CRC tissues. E Correlation analysis between the protein expressions of DDX17 and claudin-1 in CRC tissues.