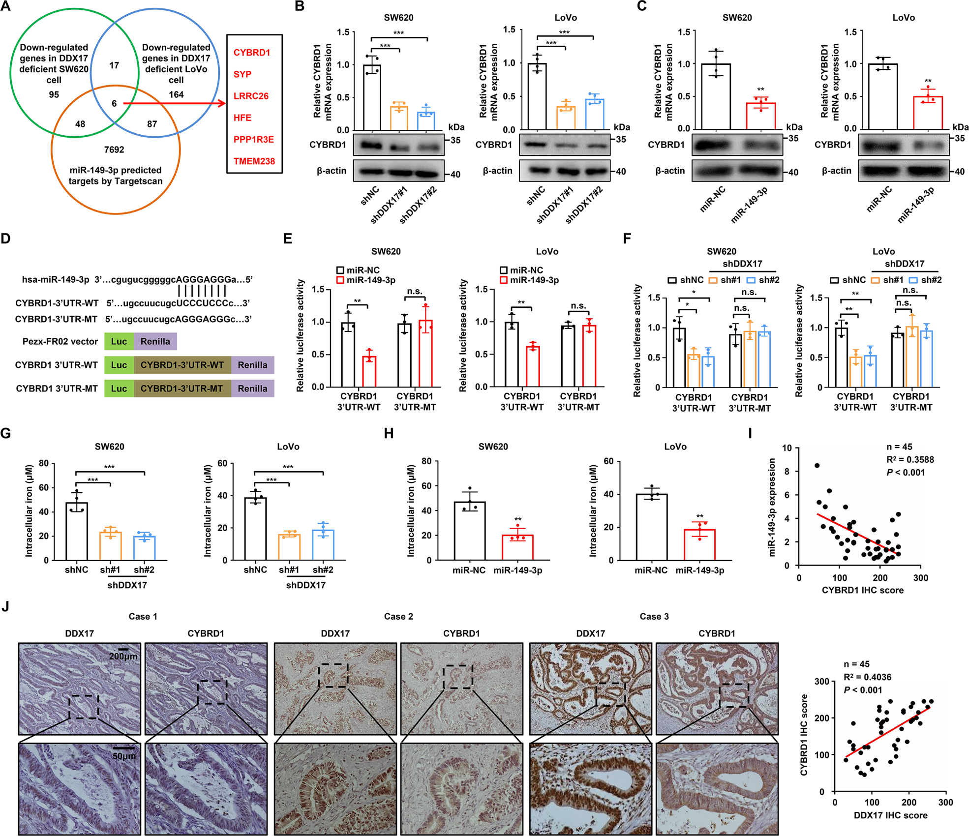
Fig. 5: CYBRD1 is a direct target of miR-149-3p in CRC cells.

A Venn diagram shows the number of downregulated genes identified in response to DDX17 deficiency in SW620 (green) and LoVo (blue) cells with a criterion of 1.5-fold change and adjusted p value < 0.05 and predicted miR-149-3p target genes by Targetscan (orange). We identified six common genes among the three groups (red). B RT‒qPCR and western blot analysis examined the effects of DDX17 on CYBRD1 expression in SW620 and LoVo cells. C RT‒qPCR and western blot analysis examined the impacts of miR-149-3p on CYBRD1 expression in SW620 and LoVo cells. D The predicted and mutant miR-149-3p binding sequences in the 3′-UTR of CYBRD1 mRNAs were inserted into the PEZx-FR02 luciferase reporter vector. WT and MT represent the wild type and mutant, respectively. E Relative luciferase activity was determined in indicated SW620 and LoVo cells transfected with the wild-type or mutant 3′-UTR of CYBRD1 mRNA. F DDX17-deficient SW620 and LoVo cells were transfected with the wild-type or mutant 3′-UTR of CYBRD1 mRNA, and then the relative luciferase activity was determined. G The intracellular iron concentration was examined in DDX17-deficient SW620 and LoVo cells. H SW620 and LoVo cells were infected with miR-149-3p lentivirus, and then subjected to an iron assay. I Correlation analysis between CYBRD1 protein expressions and miR-149-3p levels in CRC tissues. J Correlation analysis between the protein expressions of DDX17 and CYBRD1 in CRC tissues. n.s. no significance, **P < 0.01, ***P < 0.001.