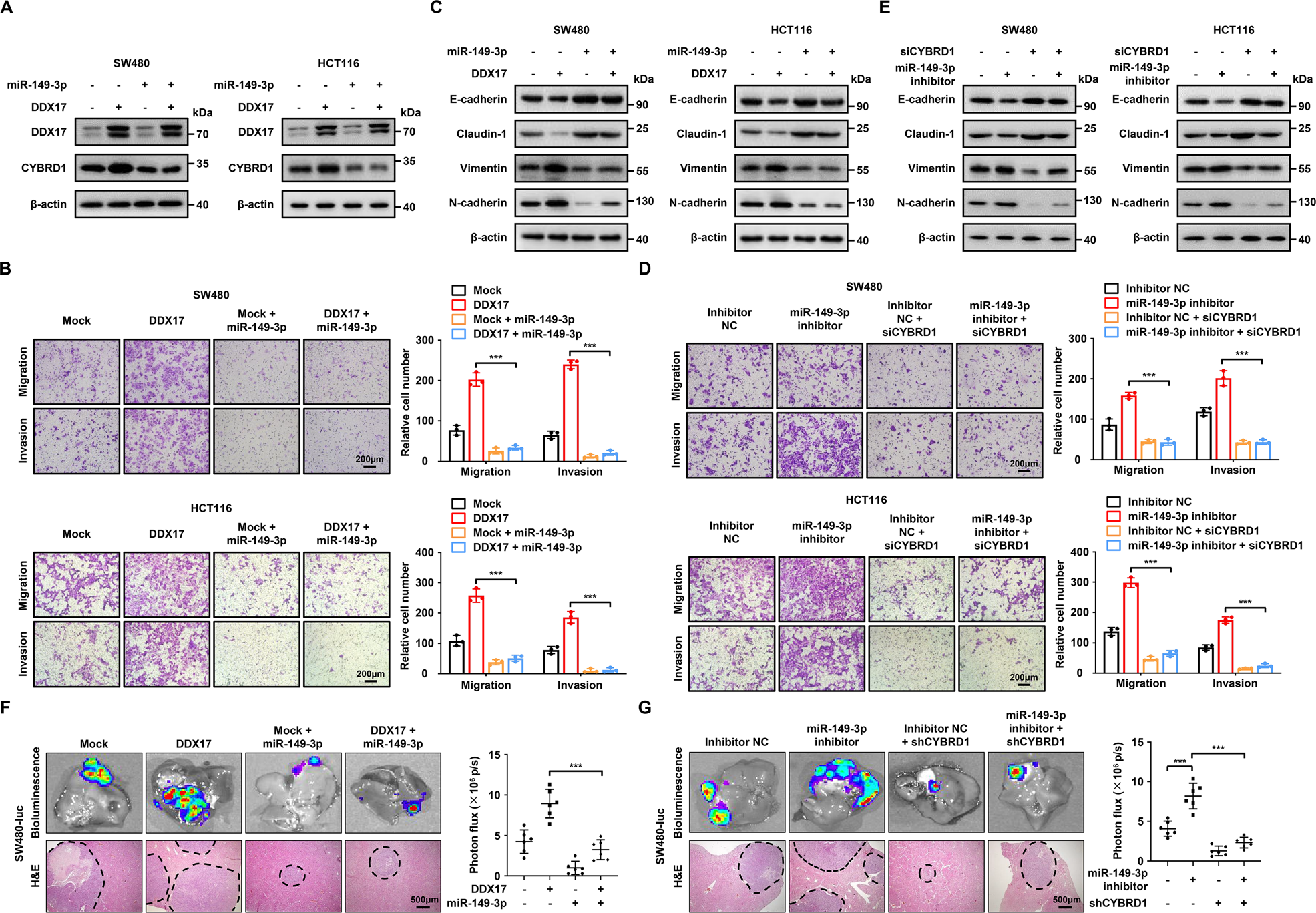
Fig. 6: The miR-149-3p/CYBRD1 pathway is required for DDX17-induced CRC cell migration and invasion.

A Western blot analysis of CYBRD1 expression in SW480 and HCT116 cells infected with DDX17 and/or miR-149-3p lentivirus. B Transwell assays in SW480 and HCT116 cells infected with DDX17 and/or miR-149-3p lentivirus. C Western blot analysis of EMT marker expression in SW480 and HCT116 cells infected with DDX17 and/or miR-149-3p lentivirus. D SW480 and HCT116 cells infected with miR-149-3p inhibitor lentivirus were transfected with or without specific siRNA targeting CYBRD1, and then subjected to transwell assays. E SW480 and HCT116 cells infected with miR-149-3p inhibitor lentivirus were transfected with or without specific siRNA targeting CYBRD1, and then subjected to western blot analysis of EMT marker expression. F SW480 cells infecting DDX17 lentivirus together with or without miR-149-3p lentivirus were injected into the spleens of nude mice. Representative bioluminescent and H&E staining images of the isolated liver tissues were obtained, and the light emissions were quantified. G SW480 cells infecting miR-149-3p inhibitor lentivirus together with or without CYBRD1 shRNA lentivirus were injected into the spleens of nude mice. Representative bioluminescent and H&E staining images of the isolated liver tissues were obtained, and the light emissions were quantified. ***P < 0.001.