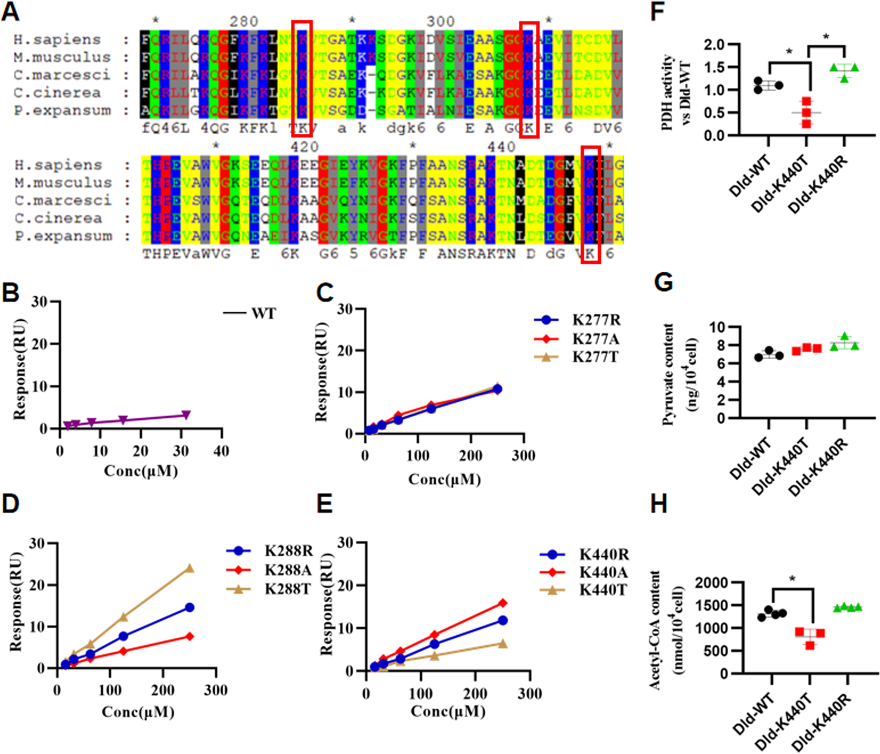
Fig. 3: The change of 2-hydroxyisobutylation level at K440 is a key point in the regulation of pyruvate metabolism by Rg3.

A Multiple sequence alignment of DLD from different species. The conserved K277, K288, and K440 site were marked by the red boxes. B–E The binding ability of Rg3 with the DLD protein with or without site-directed mutagenesis were determined by surface plasmon resonance analysis. F The activity of pyruvate dehydrogenase in HEK293 cell with or without site-directed mutagenesis of DLD. G, H The contents of pyruvate and acetyl-CoA in HEK293 cell with or without site-directed mutagenesis of DLD. The data were analyzed using Kruskal Wallis test and were expressed as means ± SD, *p < 0.05.